Giới thiệu về IC ACPL-C790
ACPL-C790 là bộ khuếch đại cách ly được thiết kế để cảm biến dòng điện và điện áp trong bộ biến đổi điện tử trong các ứng dụng bao gồm ổ đĩa động cơ và hệ thống năng lượng tái tạo. Trong quá trình triển khai ổ đĩa động cơ thông thường, dòng điện chạy qua một điện trở bên ngoài và độ sụt điện áp tương tự kết quả được cảm biến bởi bộ khuếch đại cách ly. Điện áp đầu ra vi sai tỷ lệ thuận với dòng điện được tạo ra ở phía bên kia của rào cản cách ly quang.
Sản phẩm hoạt động từ nguồn cung cấp 5 V duy nhất và cung cấp tính tuyến tính và hiệu suất động tuyệt vời với SNR 60 dB. Với băng thông 200 kHz, thời gian phản hồi nhanh 1,6 μs, sản phẩm thu được các xung đột trong điều kiện ngắn mạch và quá tải. Khả năng miễn nhiễm thoáng qua chế độ chung cao (15 kV/μs) của ACPL-C790 cung cấp độ chính xác và độ ổn định cần thiết để theo dõi chính xác dòng điện động cơ trong môi trường điều khiển động cơ có tiếng ồn cao, mang lại khả năng điều khiển mượt mà hơn (ít “gợn sóng mô-men xoắn”) trong nhiều loại ứng dụng điều khiển động cơ.
Đặc trưng kỹ thuật
- Độ chính xác tăng cao (ACPL-C79B) ±0,5%
- Độ trôi tăng thấp: –50 ppm/°C
- Điện áp bù đầu vào 0,6 mV
- Độ tuyến tính tuyệt vời 0,05%
- SNR 60 dB
- Băng thông rộng: 200 kHz
- Phạm vi cung cấp rộng 3 V đến 5,5 V cho phía đầu ra
- Phạm vi nhiệt độ hoạt động –40°C đến +105°C
- Công nghệ Bộ chuyển đổi A/D Sigma-Delta (∑-∆) tiên tiến
- Bộ khuếch đại cách ly vi sai hoàn toàn
- Miễn nhiễm xung chế độ chung 15 kV/μs
- Gói SO-8 kéo dài nhỏ gọn, có thể tự động lắp vào
- Phê duyệt về an toàn và quy định:
– IEC/EN/DIN EN 60747-5-5: Điện áp cách điện làm việc đỉnh 1414 V
– UL 1577: Xếp hạng bảo vệ kép 5000 Vrms/1 phút
– CSA: Thông báo chấp nhận thành phần số 5
Thông số kỹ thuật

Sơ đồ chân


Ứng dụng

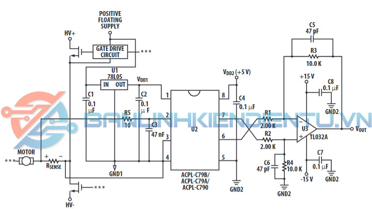
- Nguồn điện nổi (trong nhiều ứng dụng có thể là nguồn điện giống với nguồn điện được sử dụng để điều khiển bóng bán dẫn công suất phía cao) được điều chỉnh đến 5V bằng bộ điều chỉnh điện áp ba đầu cuối đơn giản (U1). Điện áp từ điện trở cảm biến dòng điện hoặc shunt (RSENSE) được áp dụng cho đầu vào của ACPL-C790 thông qua bộ lọc chống răng cưa RC (R5 và C3). Và cuối cùng, đầu ra vi sai của bộ khuếch đại cách ly được chuyển đổi thành điện áp đầu ra một đầu có tham chiếu mặt đất bằng mạch khuếch đại vi sai đơn giản (U3 và các thành phần liên quan). Mặc dù mạch ứng dụng tương đối đơn giản, nhưng cần tuân theo một số khuyến nghị để đảm bảo hiệu suất tối ưu.
Kích thước IC ACPL-C790

Xem thêm: Nhiều sản phẩm IC chuyên dụng khác





Đánh giá
Chưa có đánh giá nào.