Đặc trưng IC nguồn LNK626PG

Trình chuyển đổi CV đơn giản hóa đáng kể
- Loại bỏ bộ ghép quang và tất cả các mạch điều khiển CV thứ cấp
- Loại bỏ nguồn cung cấp cuộn dây phân cực – IC tự phân cực
Tính năng hiệu suất nâng cao
- Bù cho sự thay đổi nhiệt độ của thành phần bên ngoài
- Dung sai thông số IC rất chặt chẽ sử dụng công nghệ cắt xén độc quyền
- Hoạt động ở chế độ liên tục và/hoặc không liên tục để đảm bảo tính linh hoạt trong thiết kế
- Biến dạng tần số giúp giảm đáng kể chi phí bộ lọc EMI
- Dung sai đầu ra thậm chí còn chặt chẽ hơn có thể đạt được bằng cách lựa chọn/cắt xén điện trở bên ngoài
Tính năng bảo vệ/an toàn nâng cao
- Bảo vệ tự động khởi động lại giúp giảm >95% công suất được cung cấp do đoản mạch đầu ra và tất cả các lỗi vòng điều khiển (các bộ phận hở và chập mạch)
- Tắt máy do nhiệt quá mức – phục hồi tự động giúp giảm khả năng quay trở lại của nguồn điện từ hiện trường
- Đáp ứng các yêu cầu về đường rò HV giữa Drain và tất cả các chân khác, cả trên PCB và trên bao bì
Tiết kiệm năng lượng
- Mức tiêu thụ không tải <200 mW ở 230 VAC và giảm xuống dưới 70 mW với độ lệch bên ngoài tùy chọn
- Dễ dàng đáp ứng tất cả các quy định về hiệu quả năng lượng toàn cầu mà không cần thêm bộ phận nào
- Điều khiển BẬT/TẮT mang lại hiệu suất liên tục cho đến tải rất nhẹ – lý tưởng cho quy định bắt buộc của EISA và ENERGY STAR 2.0
- Không có điện trở cảm nhận dòng điện sơ cấp hoặc thứ cấp – tối đa hóa hiệu quả
Ứng dụng LNK626PG
- DVD/STB
- Bộ chuyển đổi
- Vật tư dự phòng và phụ trợ
- Thiết bị gia dụng, hàng gia dụng và điện tử tiêu dùng
- Điều khiển công nghiệp
Xem thêm: Các sản phẩm IC khác
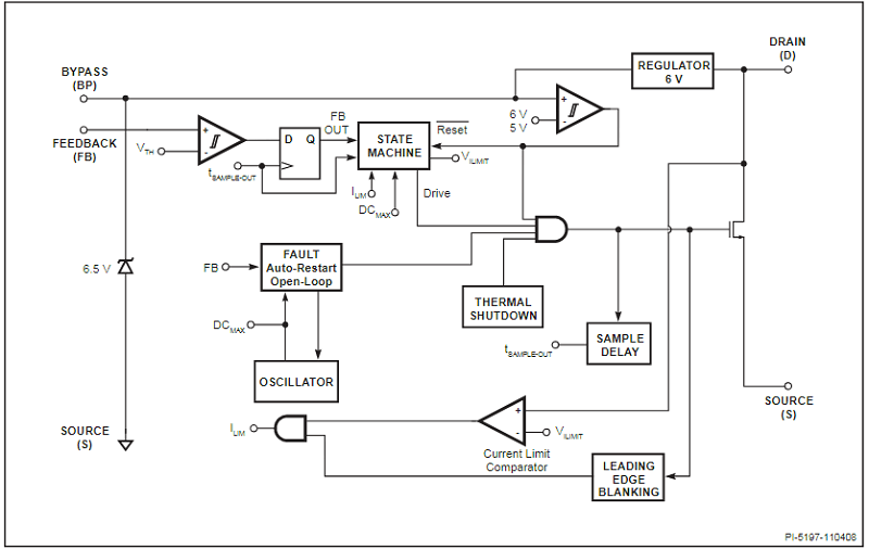
Sơ đồ chân IC nguồn LNK626PG

- Chân DRAIN (D): Chân này là kết nối xả MOSFET nguồn. Nó cung cấp dòng điện hoạt động bên trong cho cả hoạt động khởi động và hoạt động ở trạng thái ổn định
- Chân BYPASS (BP): Chân này là điểm kết nối cho tụ điện rẽ nhánh bên ngoài dành cho nguồn điện 6 V được tạo bên trong
- Chân PHẢN HỒI (FB): Trong khi hoạt động bình thường , việc chuyển mạch MOSFET nguồn được điều khiển bởi chân này. Chân này cảm nhận điện áp xoay chiều trên cuộn dây phân cực. Đầu vào điều khiển này điều chỉnh điện áp đầu ra dựa trên điện áp flyback của cuộn dây phân cực
- Chân nguồn (S): Chân này được kết nối bên trong với nguồn MOSFET đầu ra để cấp nguồn điện áp cao và mạch điều khiển trở về chung
Sơ đồ chức năng IC nguồn LNK626PG

Kích thước IC LNK626PG

Bảng thông số IC LNK626PG

Công suất đầu ra IC nguồn LNK626PG




Đánh giá
Chưa có đánh giá nào.