Giới thiệu IGBT PM400DSA060
Mô-đun nguồn thông minh của Mitsubishi là các mô-đun cơ sở biệt lập được thiết kế dành cho các ứng dụng chuyển mạch nguồn hoạt động ở tần số đến 20kHz. Các mạch điều khiển tích hợp cung cấp khả năng truyền động và bảo vệ cổng tối ưu cho IGBT.

Đặc trưng của IGBT PM400DSA060
- Mạch công suất đầu ra hoàn chỉnh
- Bảo vệ – Ngắn mạch – Quá dòng – Quá nhiệt độ – Sụt áp
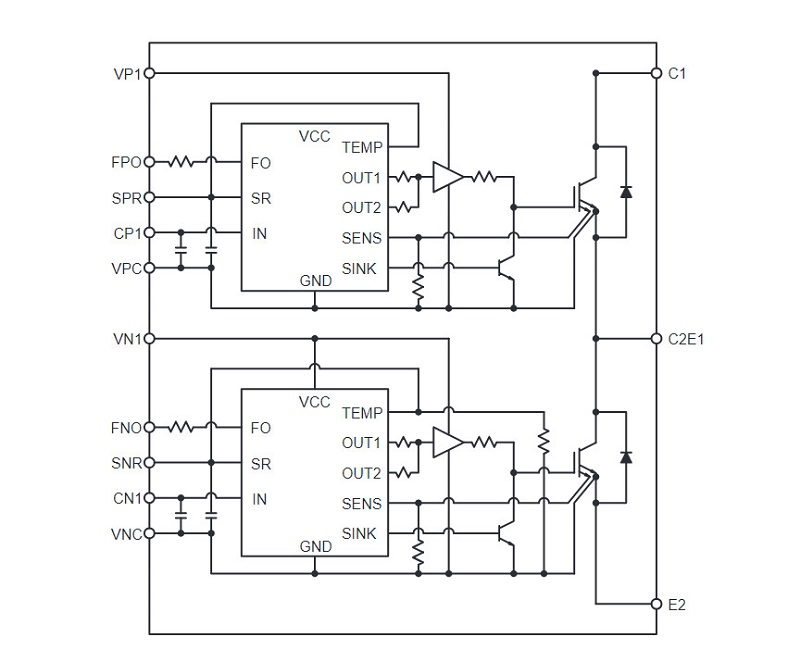
Sơ đồ cấu tạo chức năng IGBT PM400DSA060

Thông số kỹ thuật IGBT PM400DSA060

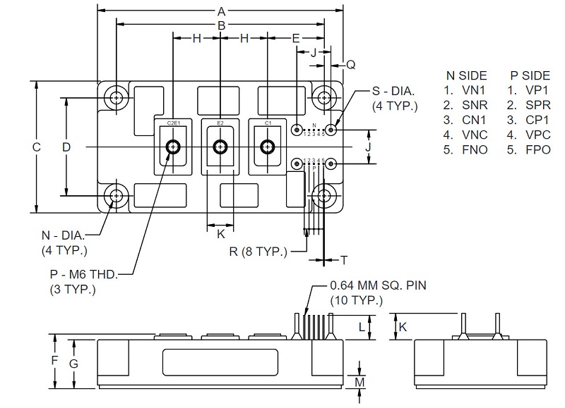
Kích thước PM400DSA060


Xem thêm: Các mã IGBT công suất khác
Datasheet IGBT PM400DSA060
Ứng dụng:
- Inverters
- UPS
- Motion/Servo Control
- Power Supplies




Đánh giá
Chưa có đánh giá nào.