Giới thiệu về IC LTC1257
LTC1257 là bộ chuyển đổi D/A (DAC) đầu ra điện áp 12 bit, nguồn cung cấp đơn hoàn chỉnh trong gói SO-8. LTC1257 bao gồm bộ khuếch đại đệm đầu ra, tham chiếu điện áp 2,048 V và giao diện nối tiếp ba dây dễ sử dụng. Có thể sử dụng tham chiếu bên ngoài để ghi đè tham chiếu bên trong và mở rộng phạm vi điện áp đầu ra lên 12 V. Dòng điện cung cấp thấp 350 μA khi hoạt động từ nguồn cung cấp 5 V, khiến LTC1257 trở nên lý tưởng cho các ứng dụng chạy bằng pin. Gói SO 8 chân tiết kiệm không gian và hoạt động không có thành phần bên ngoài cung cấp hệ thống D/A 12 bit nhỏ nhất hiện có.

Đặc trưng kỹ thuật
- Gói SO 8 chân
- Đầu ra điện áp đệm
- Tích hợp tham chiếu 2.048V
- 500μV/LSB với toàn thang đo 2.048V
- Lỗi DNL tối đa 1/2LSB
- Đảm bảo đơn điệu 12 bit
- Giao diện nối tiếp có thể xếp tầng 3 dây
- Phạm vi cung cấp đơn rộng: Vcc = 4,75V đến 15,75V
- Công suất thấp: Icc Typ = 350μA với nguồn cung cấp 5V
Thông số kỹ thuật

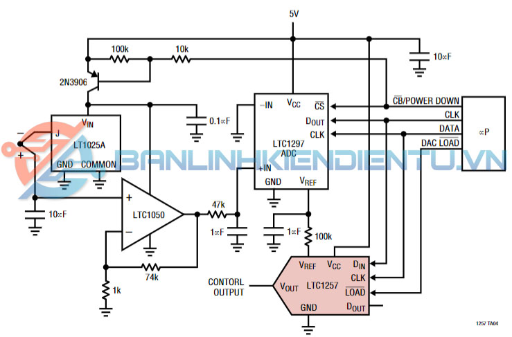
Sơ đồ khối

Sơ đồ chân

Ứng dụng


Kích thước IC LTC1257

Xem thêm: Nhiều sản phẩm IC chuyên dụng khác






Đánh giá
Chưa có đánh giá nào.