Giới thiệu SSC2S110 (2S110)
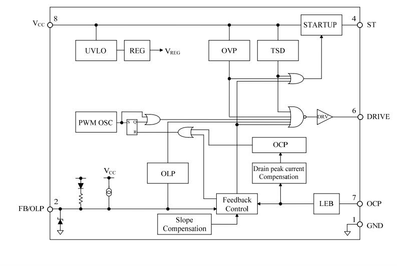
2S110 (SSC2S110) là một IC điều khiển nguồn chuyển mạch (Switching Power Supply Controller IC), thường được sử dụng trong các bộ nguồn dạng flyback không có hồi tiếp quang học (optocoupler-less feedback).
Đặc điểm nổi bật
-
Loại IC: IC điều khiển nguồn xung (PWM Controller).
-
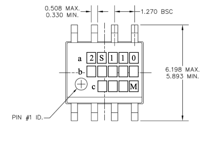
Kiểu đóng gói: SOP-8 (Small Outline Package – 8 chân).
-
Tích hợp mạch hồi tiếp điện áp sơ cấp (PSR): Không cần dùng quang hồi tiếp (optocoupler).
-
Chế độ hoạt động chính: PWM (Pulse Width Modulation) ở tải nặng, tự động chuyển sang chế độ tắt xung/tần số thấp (burst mode) khi tải nhẹ → tiết kiệm điện năng.
-
Tích hợp các tính năng bảo vệ:
-
Bảo vệ quá dòng (OCP)
-
Bảo vệ quá áp (OVP)
-
Bảo vệ quá nhiệt (OTP)
-
Bảo vệ ngắn mạch (SCP)
-
Tự động restart khi xảy ra lỗi
-
-
Hoạt động ở điện áp đầu vào rộng: Thường từ 85V đến 265V AC (khi kết hợp với mạch chỉnh lưu).
-
Tần số hoạt động: Thường từ 65 kHz đến 100 kHz.

2. Ứng dụng
SSC2S110 được dùng rộng rãi trong các thiết bị yêu cầu nguồn điện ổn định với thiết kế nhỏ gọn và hiệu suất cao:
-
Bộ sạc điện thoại, adapter (AC-DC)
-
Nguồn cho các thiết bị điện tử dân dụng như: TV, set-top box, đầu thu kỹ thuật số
-
Nguồn điện trong thiết bị IoT
-
Đèn LED (LED driver)
-
Các mạch nguồn standby trong thiết bị điện gia dụng (như máy giặt, lò vi sóng)
3. Sơ đồ mạch ứng dụng

4. Kích thước

5. Ưu điểm khi sử dụng SSC2S110
-
Thiết kế gọn gàng (không cần quang hồi tiếp)
-
Tối ưu hóa hiệu suất ở cả tải nặng và nhẹ
-
Giảm chi phí BOM cho các bộ nguồn AC-DC công suất thấp (< 20W)
-
Hoạt động ổn định với nhiều dạng tải
Xem thêm: Nhiều sản phẩm IC nguồn khác tại đây


Đánh giá
Chưa có đánh giá nào.