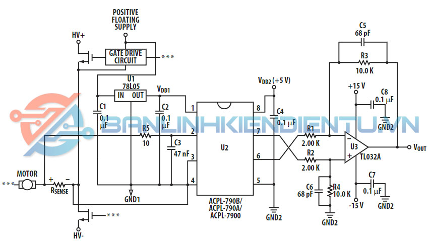
Giới thiệu về ACPL-790A
ACPL-790A là một bộ cách ly quang học tích hợp delta-sigma modulator (bộ điều chế delta-sigma), được thiết kế để cách ly các tín hiệu điện áp cao và cung cấp khả năng đo dòng điện chính xác trong các ứng dụng điều khiển công nghiệp, nguồn điện và hệ thống đo lường. Sản phẩm này được sản xuất bởi Broadcom (trước đây là Avago Technologies) và nổi bật với khả năng cách ly tín hiệu tốt và độ chính xác cao khi đo lường các tín hiệu tương tự. Với khả năng cách ly điện áp lên tới 5 kVrms và đầu ra dạng số, ACPL-790A dễ dàng tích hợp vào các hệ thống hiện đại, đảm bảo bảo vệ và truyền tải tín hiệu một cách an toàn và hiệu quả.

Đặc điểm nổi bật ACPL-790A
- Cách ly điện áp cao: ACPL-790A có khả năng cách ly điện áp đến 5 kVrms, giúp bảo vệ các thiết bị đầu cuối khỏi những xung đột điện áp cao và nhiễu điện.
- Bộ điều chế delta-sigma: Thiết bị tích hợp bộ điều chế delta-sigma, cung cấp độ chính xác cao khi đo lường tín hiệu dòng điện với độ phân giải tín hiệu lên đến 16 bit.
- Thiết kế tiết kiệm năng lượng: ACPL-790A tiêu thụ điện năng thấp, làm tăng hiệu quả năng lượng tổng thể của hệ thống.
- Đầu ra dạng số: Kết quả đầu ra từ ACPL-790A là tín hiệu số, dễ dàng kết nối với các vi điều khiển hoặc DSP để xử lý tín hiệu.
Thông số kỹ thuật ACPL-790A
- Điện áp cách ly: 5 kVrms (tối đa).
- Điện áp cung cấp (Vcc): 4.5V đến 5.5V.
- Dải dòng điện đầu vào: ±200 mV (tối đa).
- Tốc độ truyền dữ liệu: 10 MHz (tối đa).
- Độ chính xác đầu vào: 16 bit.
- Dải nhiệt độ hoạt động: -40°C đến +105°C.
- Kiểu gói: SO-16 (gắn bề mặt).

Ứng dụng ACPL-790A
- Đo dòng điện trong biến tần: ACPL-790A được sử dụng trong các mạch đo lường dòng điện của biến tần công suất cao, nơi yêu cầu độ chính xác cao và cách ly điện áp.
- Điều khiển động cơ: Sử dụng trong các hệ thống điều khiển động cơ để đo dòng điện và cách ly tín hiệu giữa bộ điều khiển và mạch công suất.
- Hệ thống quản lý năng lượng: Được tích hợp trong các hệ thống quản lý năng lượng, ACPL-790A có thể đo dòng điện trong các mạch phân phối điện và nguồn điện dự phòng.
- Nguồn điện chuyển mạch (SMPS): Sử dụng để cách ly tín hiệu và đo dòng điện trong các mạch nguồn chuyển mạch, đảm bảo bảo vệ hệ thống và điều chỉnh điện áp chính xác.

Sơ đồ chân ACPL-790A


Kích thước ACPL-790A

Xem thêm các sản phẩm Opto khác tại đây


Đánh giá
Chưa có đánh giá nào.