Giới thiệu về IC FA5331P
FA5331P là IC điều khiển cho hệ thống hiệu chỉnh hệ số công suất. Các IC này sử dụng hệ thống điều khiển dòng điện trung bình để đảm bảo hoạt động ổn định. Với hệ thống này, có thể đạt được hệ số công suất 99% hoặc tốt hơn. FA5331M là IC thế hệ thứ nhất.
Đặc trưng kỹ thuật
- Mạch điều khiển để kết nối MOS-FET nguồn (Io = ± 1,5A)
- Chức năng giới hạn quá dòng và quá áp từng xung
- Chức năng điều khiển BẬT/TẮT đầu ra bằng tín hiệu bên ngoài
- Đầu cuối tín hiệu đồng bộ hóa bên ngoài để vận hành đồng bộ với các mạch khác
- Chức năng ngăn ngừa sự cố điện áp thấp
- Dòng điện chờ thấp (thường là 90μA) cho mạch khởi động đơn giản
- Gói 16 chân (DIP/SOP)
Thông số kỹ thuật

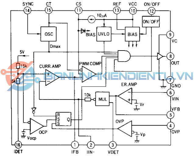
Sơ đồ khối

Sơ đồ chân


Mạch ứng dụng

Kích thước IC FA5331P

Xem thêm: Nhiều sản phẩm IC chuyên dụng khác







Đánh giá
Chưa có đánh giá nào.