Giới thiệu về FSDH321
FSDH321 là một IC điều khiển nguồn PWM (Pulse Width Modulation) của Fairchild Semiconductor, được thiết kế đặc biệt cho các ứng dụng nguồn chuyển mạch (SMPS) trong các hệ thống điện tử tiêu dùng và thiết bị điện tử công nghiệp. Nó chủ yếu được sử dụng trong các bộ nguồn flyback, giúp tối ưu hóa hiệu suất và giảm tiêu thụ năng lượng.

Đặc điểm FSDH321
- Chế độ PWM cố định: Điều khiển xung với tần số cố định để duy trì sự ổn định của điện áp đầu ra trong khi tối ưu hóa hiệu suất chuyển mạch.
- Bảo vệ quá dòng (OCP – Overcurrent Protection): Đảm bảo rằng IC có thể bảo vệ mạch khỏi tình trạng quá dòng, giúp ngừng hoạt động khi dòng điện vượt quá mức an toàn.
- Bảo vệ quá áp (OVP – Overvoltage Protection): Tự động tắt IC khi điện áp đầu ra vượt quá ngưỡng an toàn, bảo vệ thiết bị đầu cuối.
- Bảo vệ quá nhiệt (OTP – Overtemperature Protection): Cảm biến nhiệt độ tích hợp giúp bảo vệ mạch khỏi các tình trạng quá nhiệt, bảo vệ các linh kiện và mạch nguồn.
- Khởi động mềm (Soft Start): Chức năng này giảm thiểu sự tăng trưởng đột ngột của dòng điện khi khởi động, giúp bảo vệ các linh kiện trong mạch nguồn.
Thông số kỹ thuật FSDH321
- Điện áp đầu vào: Được thiết kế để hoạt động trong dải điện áp rộng, phù hợp với nguồn điện xoay chiều AC (90V đến 265V).
- Tần số dao động: Thường hoạt động trong phạm vi tần số từ 30 kHz đến 100 kHz, có thể điều chỉnh để đáp ứng yêu cầu của mạch chuyển mạch.
- Điện áp nguồn thấp: Có thể cung cấp nguồn cho các thiết bị với điện áp đầu vào thấp, giúp giảm tiêu thụ năng lượng và giảm nhiễu EMI.
- Điện áp đầu ra: Thích hợp cho các bộ nguồn cung cấp công suất thấp đến trung bình, với các ứng dụng yêu cầu đầu ra ổn định.

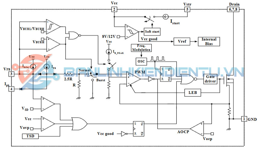
Sơ đồ khối FSDH321

Ứng dụng FSDH321
- Nguồn chuyển mạch cho thiết bị tiêu dùng: FSDH321 thích hợp cho các bộ nguồn của các thiết bị điện tử tiêu dùng như máy tính, tivi, đầu phát DVD, và các thiết bị sạc.
- Bộ nguồn cho các thiết bị văn phòng và công nghiệp: Dùng trong các bộ nguồn của máy in, máy photocopy, và các thiết bị văn phòng khác.
- Bộ nguồn trong các thiết bị gia dụng: Được sử dụng trong các nguồn điện của các thiết bị như quạt, máy hút bụi, và các thiết bị gia dụng khác.

Sơ đồ chân FSDH321

Kích thước FSDH321

Xem thêm: Nhiều sản phẩm IC chuyên dụng khác






Đánh giá
Chưa có đánh giá nào.