Giới thiệu về IC IR2108
- IR2108 là IC điều khiển MOSFET và IGBT công suất cao, điện áp cao, tốc độ cao với các kênh đầu ra tham chiếu phía cao và phía thấp phụ thuộc. Công nghệ HVIC và CMOS miễn nhiễm chốt độc quyền cho phép xây dựng nguyên khối chắc chắn. Đầu vào logic tương thích với đầu ra CMOS hoặc LSTTL tiêu chuẩn, logic xuống tới 3.3V. Trình điều khiển đầu ra có giai đoạn đệm dòng xung cao được thiết kế để dẫn truyền chéo trình điều khiển ở mức tối thiểu. Kênh nổi có thể được sử dụng để điều khiển MOSFET công suất kênh N hoặc IGBT ở cấu hình phía cao hoạt động lên đến 600 volt.

Đặc trưng kỹ thuật
- Kênh nổi được thiết kế cho hoạt động khởi động
Hoạt động hoàn toàn ở +600V
Chịu được điện áp xung âm
Miễn nhiễm V/dt - Phạm vi cung cấp ổ cổng từ 10 đến 20V
- Khóa điện áp thấp cho cả hai kênh
- Tương thích logic đầu vào 3,3V, 5V và 15V
- Logic ngăn ngừa dẫn chéo
- Độ trễ lan truyền phù hợp cho cả hai kênh
- Đầu ra phía cao cùng pha với đầu vào HIN
- Đầu ra phía thấp lệch pha với đầu vào LIN
- Logic và đất nguồn bù +/- 5V.
- Thời gian chết bên trong 540ns và có thể lập trình lên đến 5us với một điện trở RDT bên ngoài (IR21084)
- Trình điều khiển cổng di/dt thấp hơn để có khả năng chống nhiễu tốt hơn
- Có sẵn trong Không chì
Thông số kỹ thuật

Sơ đồ chân IR2108


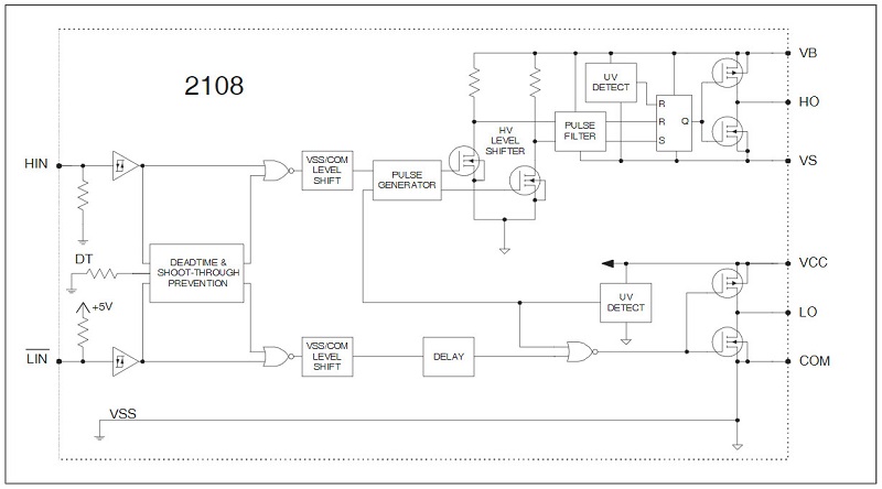
Sơ đồ khối chức năng IR2108

Kích thước IR2108

Xem thêm: Nhiều sản phẩm IC khác tại đây






Đánh giá
Chưa có đánh giá nào.