Giới thiệu IC IR2113S
- IR2113 là trình điều khiển MOSFET và IGBT công suất cao, điện áp cao, tốc độ cao với các kênh đầu ra tham chiếu bên cao và bên thấp độc lập. Công nghệ HVIC và CMOS miễn nhiễm chốt độc quyền cho phép xây dựng nguyên khối chắc chắn.
- Đầu vào logic tương thích với đầu ra CMOS hoặc LSTTL tiêu chuẩn.
- Trình điều khiển đầu ra có giai đoạn đệm dòng xung cao được thiết kế để giảm thiểu độ dẫn chéo của trình điều khiển. Độ trễ truyền sóng được kết hợp để đơn giản hóa việc sử dụng trong các ứng dụng tần số cao. Kênh nổi có thể được sử dụng để điều khiển MOSFET công suất kênh N hoặc IGBT ở cấu hình phía cao hoạt động lên đến 600 volt

Thông số kỹ thuật của IC IR2113S
Cấu hình điều khiển: Half-Bridge
Loại kênh: Độc lập
Số Drivers: 2
Loại cổng: IBGT, Kênh N MOSFET
Điện áp cấp: 3.3 V ~ 20 V
Điện áp Logic – VIL, VIH: 6V, 9.5V
Dòng điện ngõ ra đỉnh (Source, Sink): 2A, 2A
Điện áp High Side max: 600V
Loại ngõ vào: Non-Inverting
Thời gian tăng / giảm (Typ): 25ns, 27ns
Nhiệt độ hoạt động: -40°C ~ 150°C (TJ)
Kiểu chân: Dán bề mặt
Kiểu đóng gói: 14-SOP
Sơ đồ chân của IC IR2113S


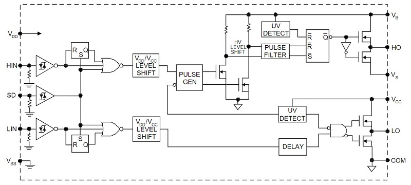
Sơ đồ khối chức năng của IC IR2113S

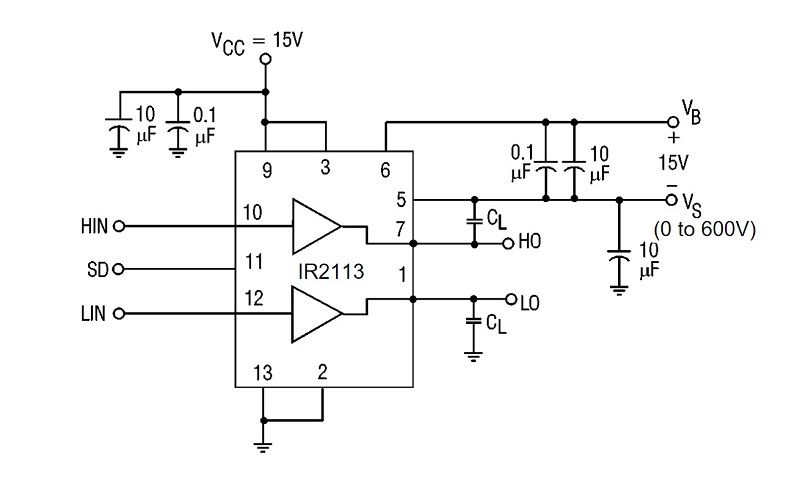
Kết nối điển hình của IC IR2113S

Ứng dụng điển hình của IC IR2113S: Mạch kiểm tra thời gian chuyển mạch

Xem thêm: Các sản phẩm IC khác tại đây




Đánh giá
Chưa có đánh giá nào.