Giới thiệu IC IR2127S
- IR2127S là IC điều khiển MOSFET và IGBT công suất cao, điện áp cao. Các công nghệ CMOS miễn dịch chốt và HVIC độc quyền cho phép xây dựng nguyên khối chắc chắn. Đầu vào logic tương thích với đầu ra CMOS hoặc LSTTL tiêu chuẩn, giảm xuống 3.3V. Mạch bảo vệ phát hiện dòng điện quá mức trong bóng bán dẫn điện được điều khiển và kết thúc điện áp ổ đĩa cổng. Tín hiệu FAULT thoát nước mở được cung cấp để chỉ ra rằng việc tắt quá dòng đã xảy ra. Trình điều khiển đầu ra có tầng đệm dòng xung cao được thiết kế để dẫn truyền chéo tối thiểu. Kênh nổi có thể được sử dụng để điều khiển MOSFET công suất kênh N hoặc IGBT ở cấu hình phía cao hoặc phía thấp hoạt động lên đến 600 volt

Thông số kỹ thuật IR2127S

Sơ đồ chân IC IR2127S


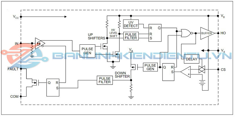
Sơ đồ khối IC IR2127S

Kích thước IC IR2127S

Xem thêm: Nhiều sản phẩm IC nguồn khác tại đây






Đánh giá
Chưa có đánh giá nào.