Mô tả IC nguồn LNK354PN
LNK354PN tích hợp MOSFET công suất 700 V, bộ tạo dao động, sơ đồ điều khiển BẬT/TẮT đơn giản, nguồn dòng chuyển đổi điện áp cao, dao động tần số, giới hạn dòng theo chu kỳ và mạch tắt nhiệt trên một IC nguyên khối. Nguồn khởi động và vận hành được lấy trực tiếp từ chân DRAIN, loại bỏ sự cần thiết của cuộn dây phân cực và mạch điện liên quan. Tần số chuyển mạch tối đa 200 kHz cho phép thiết kế máy biến áp thông lượng rất thấp, thực tế loại bỏ tiếng ồn có thể nghe được bằng sơ đồ điều khiển BẬT/TẮT đơn giản sử dụng cấu trúc máy biến áp sơn mài tiêu chuẩn. Hoạt động hiệu quả ở tần số chuyển mạch cao này đạt được nhờ đặc tính chuyển mạch được tối ưu hóa và điện dung nhỏ của MOSFET công suất tích hợp. Mạch tự động khởi động lại được tích hợp đầy đủ sẽ giới hạn công suất đầu ra một cách an toàn trong các điều kiện lỗi như đoản mạch đầu ra hoặc vòng hở, giảm số lượng thành phần và chi phí mạch phản hồi thứ cấp. Tần số dao động bên trong bị dao động để giảm đáng kể cả EMI gần như đỉnh và EMI trung bình, giảm thiểu chi phí lọc.

Ứng dụng IC nguồn LNK354PN
- Thiết bị sạc cho điện thoại di động/không dây, PDA, máy ảnh kỹ thuật số, thiết bị âm thanh di động/MP3, máy cạo râu, v.v.
- Vật tư dự phòng và phụ trợ
Xem thêm: Các sản phẩm IC khác tại đây
Sơ đồ chân LNK354PN

- Chân DRAIN (D): Chân kết nối cống MOSFET nguồn. Cung cấp dòng điện hoạt động bên trong cho cả hoạt động khởi động và hoạt động ở trạng thái ổn định
- Chân BYPASS (BP): Điểm kết nối cho tụ điện rẽ nhánh bên ngoài 0,1 μF cho nguồn điện 5,8 V được tạo bên trong
- Chân PHẢN HỒI (FB): Trong khi hoạt động bình thường, chuyển mạch MOSFET nguồn được điều khiển bởi chân này. Chuyển mạch MOSFET kết thúc khi dòng điện lớn hơn 49 μA được đưa vào chân này
- Chân SOURCE(S): Chân này là chân kết nối nguồn MOSFET nguồn. Nó cũng là điểm tham chiếu nối đất cho các chân BYPASS và FEEDBACK
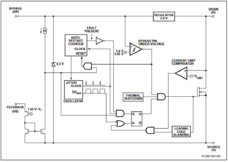
Sơ đồ khối chức năng IC LNK354PN

Kích thước IC nguồn LNK354PN

Bảng thông số IC LNK354PN



Đánh giá
Chưa có đánh giá nào.