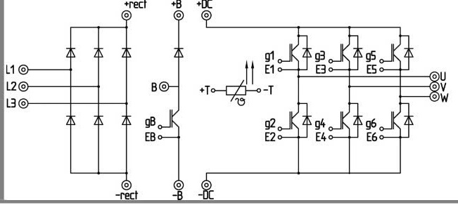
1. Giới thiệu
Module công suất IGBT 36NAB126V1 180A 1200V là linh kiện bán dẫn công suất cao được thiết kế cho các ứng dụng điều khiển động cơ, bộ nghịch lưu và nguồn công nghiệp. Module tích hợp sẵn IGBT và diode hồi tiếp trong cùng một khối, giúp giảm tổn hao chuyển mạch, tối ưu hiệu suất và tăng độ tin cậy của hệ thống.

2. Đặc điểm
-
Cấu trúc module ba pha tích hợp sẵn IGBT và diode.
-
Hiệu suất chuyển mạch cao, tổn hao thấp.
-
Khả năng chịu dòng lớn và điện áp cao, hoạt động ổn định ở tải nặng.
-
Thiết kế vỏ kín, dễ dàng lắp đặt và tản nhiệt hiệu quả.
-
Độ tin cậy cao, thích hợp cho môi trường công nghiệp khắc nghiệt.

3. Thông số kỹ thuật

4. Ứng dụng
-
Biến tần điều khiển động cơ AC
-
Bộ nguồn xung công suất cao
-
Hệ thống UPS công nghiệp
-
Bộ điều khiển servo
-
Thiết bị năng lượng tái tạo và tự động hóa công nghiệp
5. Kích thước

Xem thêm :Nhiều sản phẩm IGBT khác tại đây


Đánh giá
Chưa có đánh giá nào.