banlinhkiendientu.com là đơn vị chuyên cung cấp IC TNY289PG với chất lượng tốt và giá cả hợp lý đảm bảo cung cấp số lượng lớn đáp ứng nhu cầu của mọi khách hàng.
Đặc trưng TNY289PG
- MOSFET định mức 725 V
- Tăng biên độ giảm xếp hạng BV
- Công suất quá tải được bù dòng – không có thành phần bổ sung
- Giảm đáng kể sự thay đổi quá tải tối đa so với phổ thông dải điện áp đầu vào
- ±5% bật ngưỡng UV: cảm nhận điện áp đường dây với một điện trở bên ngoài
- Điều khiển BẬT/TẮT đơn giản, không cần bù vòng lặp
- Có thể lựa chọn giới hạn dòng điện thông qua giá trị tụ BP/M
- Giới hạn dòng điện cao hơn sẽ mở rộng công suất đỉnh hoặc ở khung mở ứng dụng, công suất liên tục tối đa
- Giới hạn dòng điện thấp hơn giúp cải thiện hiệu suất trong các thiết bị kèm theo bộ chuyển đổi/bộ sạc
- Cho phép lựa chọn TinySwitch-4 tối ưu bằng cách hoán đổi thiết bị không có thiết kế lại mạch khác
- Chặt I2 Dung sai tham số f giúp giảm chi phí hệ thống
- Tối đa hóa việc sử dụng MOSFET và từ tính
- Mở rộng thời gian BẬT – mở rộng phạm vi điều chỉnh đường dây thấp/thời gian giữ thời gian để giảm điện dung số lượng lớn đầu vào
- Tự phân cực: không có cuộn dây phân cực hoặc các thành phần phân cực
- Biến động tần số làm giảm chi phí bộ lọc EMI
- Pin-out đơn giản hóa việc tản nhiệt vào PCB
- Chân SOURCE yên tĩnh về điện cho EMII thấp
Ứng dụng TNY289PG
- PC Standby và các vật tư phụ trợ khác
- DVD/PVR và các bộ giải mã hàng đầu có công suất thấp khác
- Vật tư cho các thiết bị, hệ thống công nghiệp, đo lường, v.v.
- Bộ sạc/bộ chuyển đổi cho điện thoại di động/không dây, PDA, kỹ thuật số máy ảnh, MP3/âm thanh di động, máy cạo râu, v.v.
Hình ảnh thực tế IC TNY29KG

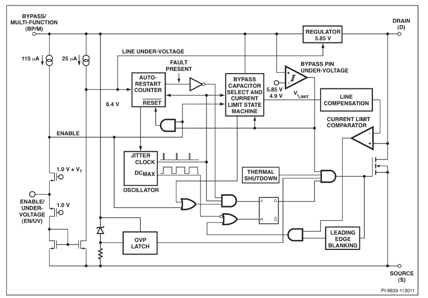
Sơ đồ chân TNY289PG

Thông số kỹ thuật của IC TNY289PG

Mạch ứng dụng TNY289PG

Kích thước TNY289PG




Đánh giá
Chưa có đánh giá nào.