Giới thiệu IC nguồn TOP223YN:
TOP223YN là một IC thuộc dòng TOPSwitch-II do Power Integrations sản xuất. Đây là một vi mạch tích hợp công suất cao được sử dụng phổ biến trong các bộ nguồn chuyển mạch (SMPS). TOP223YN tích hợp MOSFET công suất, mạch điều khiển, bảo vệ quá áp/quá nhiệt vào trong một package duy nhất, giúp giảm số linh kiện và tăng độ tin cậy cho thiết bị.
Đặc trưng và thông số kỹ thuật IC nguồn TOP223YN:

- Chi phí thấp nhất, giải pháp bộ chuyển đổi bộ đếm thành phần thấp nhất
- Chi phí cạnh tranh với các dòng trên 5W
- Tổn thất AC / DC rất thấp – hiệu suất lên đến 90%
- Tích hợp tính năng tự động khởi động lại và giới hạn dòng điện
- Chốt ngắt nhiệt để bảo vệ mức hệ thống
- Triển khai Flyback cấu trúc liên kết, chuyển tiếp, tăng cường hoặc Buck
- Hoạt động với phản hồi sơ cấp hoặc phản hồi quang
- Ổn định ở chế độ dẫn không liên tục hoặc liên tục
- Tab được kết nối nguồn cho EMI thấp
- Tính đơn giản của mạch và công cụ thiết kế giúp giảm thời gian đưa ra thị trường
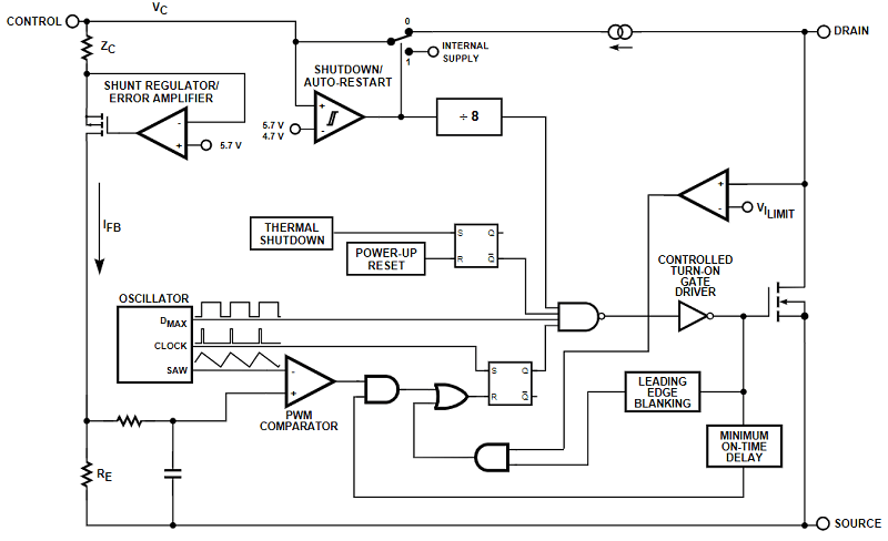
Cấu trúc bên trong IC nguồn TOP223YN:

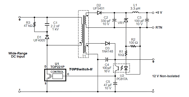
Ứng dụng tiêu biểu IC nguồn TOP223YN:

Sơ đồ chân và chức năng các chân IC nguồn TOP223YN:

DRAIN : Đầu ra kết nối cống MOSFET. Cung cấp dòng điện phân cực bên trong khi vận hành khởi động thông qua nguồn dòng điện cao áp chuyển mạch bên trong.
CONTROL : Bộ khuếch đại lỗi và chân đầu vào dòng phản hồi để điều khiển chu kỳ nhiệm vụ. Kết nối bộ điều chỉnh shunt bên trong để cung cấp dòng điện xung bên trong trong quá trình hoạt động bình thường. Nó cũng được sử dụng làm điểm kết nối cho đường vòng cung cấp và tự động khởi động lại / tụ bù
SOURCE : Y package – Kết nối nguồn MOSFET đầu ra để trả lại nguồn điện áp cao. Mạch bên sơ cấp chung và điểm tham chiếu P and G package- Mạch điều khiển phía sơ cấp điểm chung và điểm tham chiếu.
SOURCE (HV RTN) : Đầu ra kết nối nguồn MOSFET để trả lại nguồn điện áp cao.
Kích thước IC IC nguồn TOP223YN:

Xem thêm các IC nguồn khác tại đây






Đánh giá
Chưa có đánh giá nào.