Giới thiệu chung TOP244YN
TOP244YN là một IC nguồn công suất thuộc dòng TOPSwitch của Power Integrations, được thiết kế để cung cấp nguồn điện cho các ứng dụng yêu cầu công suất lên đến 30W. IC này sử dụng công nghệ SMPS (Switched-Mode Power Supply), cho phép chuyển đổi điện năng một cách hiệu quả và tiết kiệm.
Thông số kỹ thuật chính
- Loại IC: Công tắc nguồn tích hợp (Integrated Switcher).
- Mã sản phẩm: TOP244YN.
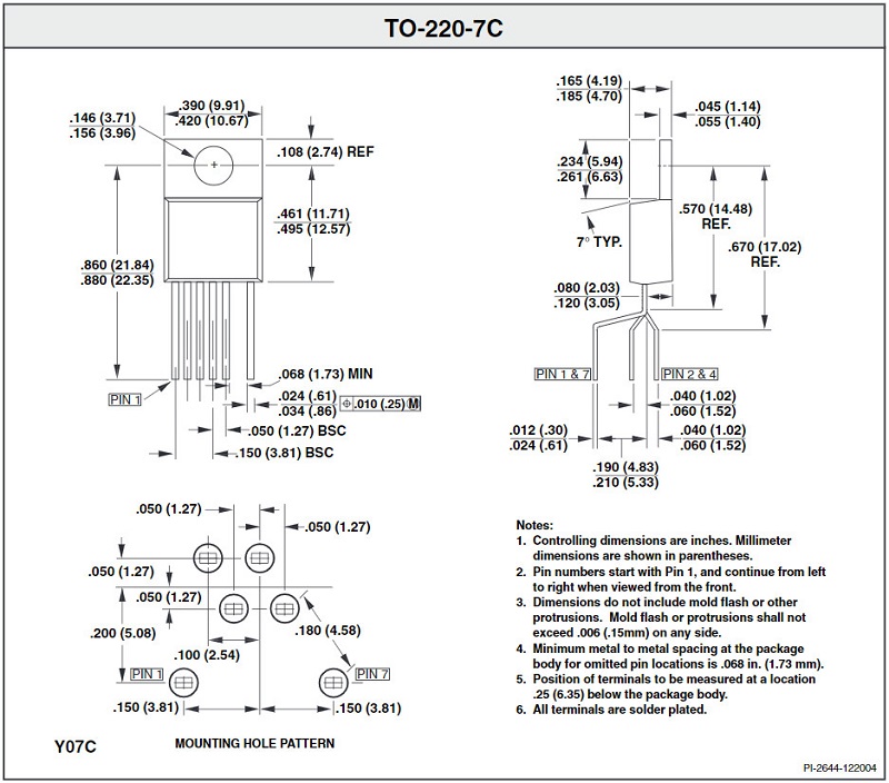
- Đóng gói: TO-220.
- Công suất tối đa: Khoảng 30W.
- Điện áp đầu vào: Từ 85V đến 265V AC (thích hợp cho nguồn điện lưới).
- Điện áp ngõ ra: Có thể điều chỉnh, thường từ 5V đến 15V tùy thuộc vào mạch thiết kế.
- Tần số chuyển mạch: Khoảng 132kHz.
- Dòng tải tối đa: Khoảng 1.5A.
- Hiệu suất: Rất cao, có thể lên tới 80% – 90% trong các ứng dụng thực tế.
- Bảo vệ: Có các tính năng bảo vệ tích hợp như bảo vệ quá tải, quá nhiệt, và ngắn mạch.

Chức năng chính
TOP244YN được sử dụng để cung cấp nguồn cho các thiết bị điện tử, giúp chuyển đổi điện áp từ điện lưới sang điện áp sử dụng cho các linh kiện khác trong mạch điện. Nó thích hợp cho các ứng dụng như:
- Nguồn cấp cho vi điều khiển và linh kiện điện tử.
- Nguồn cho các thiết bị tiêu dùng: như máy tính, điện thoại di động, và các thiết bị gia dụng.
- Các ứng dụng công nghiệp: Cung cấp nguồn cho các mạch điều khiển và cảm biến.
Cấu tạo và sơ đồ chân (TO-220)
IC TOP244YN có dạng đóng gói TO-220 với các chân như sau:

Đặc điểm nổi bật
- Thiết kế tích hợp: Tích hợp các linh kiện cần thiết trong một chip, giúp giảm số lượng linh kiện bên ngoài và đơn giản hóa thiết kế.
- Công suất cao: Có thể cung cấp nguồn lên đến 30W, phù hợp cho nhiều ứng dụng.
- Tính năng bảo vệ: Tích hợp các tính năng bảo vệ giúp bảo vệ mạch và thiết bị khỏi hư hỏng trong các trường hợp quá tải hoặc ngắn mạch.
- Kích thước nhỏ gọn: Dễ dàng tích hợp trong các thiết bị điện tử và ứng dụng yêu cầu tiết kiệm không gian.
Ứng dụng
TOP244YN được sử dụng rộng rãi trong các ứng dụng điện tử và công nghiệp, bao gồm:
- Nguồn cấp cho thiết bị tiêu dùng: Như máy tính, máy tính xách tay, và các thiết bị di động.
- Nguồn cho các thiết bị công nghiệp: Như cảm biến, bộ điều khiển và các thiết bị đo lường.
- Mạch chuyển đổi điện năng: Sử dụng trong các mạch điện tử yêu cầu nguồn điện ổn định và hiệu quả.
Hướng dẫn sử dụng
Bước 1: Cấp nguồn cho IC
- Kết nối chân Vin với nguồn điện AC từ 85V đến 265V.
Bước 2: Kết nối các linh kiện cần thiết
- Kết nối các linh kiện bên ngoài cần thiết cho mạch, bao gồm tụ điện, điện trở, và các linh kiện khác theo sơ đồ thiết kế.
Bước 3: Kết nối ngõ ra
- Kết nối chân Vout với thiết bị hoặc mạch mà bạn muốn cấp nguồn.
Bước 4: Thực hiện các biện pháp bảo vệ
- Đảm bảo rằng các mạch bảo vệ được tích hợp để tránh quá tải và ngắn mạch.
Ứng dụng của TOP244YN
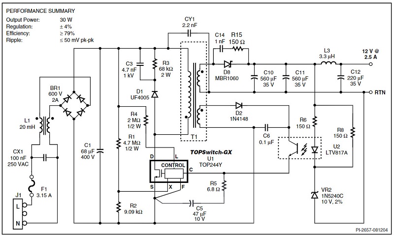
- Mạch hiển thị dưới đây tận dụng một số tính năng của TOPSwitch-GX để giảm chi phí hệ thống và kích thước nguồn điện cũng như nâng cao hiệu quả. Thiết kế này cung cấp 30 W ở 12 V, từ đầu vào 85 VAC đến 265 VAC, ở nhiệt độ môi trường xung quanh 50 °C, trong cấu hình khung mở. Hiệu suất danh nghĩa là 80% khi đầy tải khi sử dụng TOP244YN.

Kích thước TOP244YN

Xem thêm: Nhiều sản phẩm IC nguồn khác tại đây
Tổng kết
TOP244YN là một IC nguồn công suất hiệu quả và linh hoạt, được thiết kế cho các ứng dụng chuyển đổi điện năng từ điện lưới. Với công suất tối đa lên đến 30W và hiệu suất cao, nó là lựa chọn lý tưởng cho nhiều thiết bị điện tử và ứng dụng công nghiệp, giúp đơn giản hóa thiết kế và tiết kiệm không gian trong các mạch điện tử.





Đánh giá
Chưa có đánh giá nào.