Giới thiệu về IC CA3162E
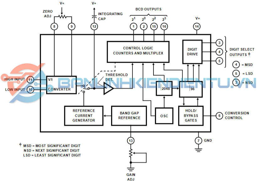
CA3162E là bộ chuyển đổi A/D đơn khối I2L cung cấp đầu ra BCD ghép kênh 3 chữ số. Chúng được sử dụng với bộ giải mã/trình điều khiển BCD-to-Seven-Segment của CA3161E và tối thiểu các bộ phận bên ngoài để triển khai màn hình hiển thị 3 chữ số hoàn chỉnh. CA3162AE giống hệt với CA3162E ngoại trừ phạm vi nhiệt độ hoạt động mở rộng. CA3161E được mô tả trong phần trình điều khiển màn hình của sổ dữ liệu này.

Đặc trưng kỹ thuật
- Chuyển đổi A/D dốc kép
- Màn hình BCD ghép kênh
- Tham chiếu điện áp khoảng cách băng tần bên trong cực kỳ ổn định
- Có khả năng đọc 99mV dưới mặt đất với nguồn cung cấp đơn
- Đầu vào vi sai
- Thời gian bên trong – Không cần đồng hồ bên ngoài
- Lựa chọn tốc độ thấp (4Hz) hoặc tốc độ cao (96Hz)Tốc độ chuyển đổi
- “Giữ” Ức chế chuyển đổi nhưng duy trì độ trễ
- Chỉ báo vượt phạm vi
– “EEE” để đọc lớn hơn +999mV, “-” để đọc âm hơn -99mV khi sử dụng với CA3161E - Phiên bản phạm vi nhiệt độ mở rộng có sẵn
Thông số kỹ thuật

Sơ đồ khối

Sơ đồ chân

Ứng dụng

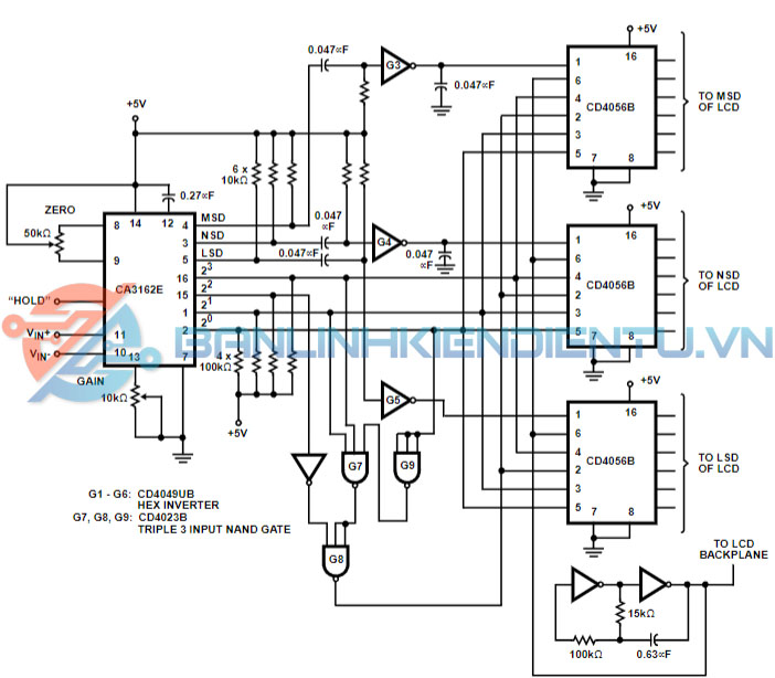
- Hình trên cho thấy CA3162E trong một ứng dụng LCD thông thường. LCD có thể được sử dụng thay thế cho màn hình LED trong các ứng dụng yêu cầu tiêu tán điện năng thấp hơn, chẳng hạn như thiết bị hoạt động bằng pin hoặc khi mong muốn khả năng hiển thị trong điều kiện ánh sáng xung quanh cao.
Kích thước IC CA3162E

Xem thêm: Nhiều sản phẩm IC chuyên dụng khác


Đánh giá
Chưa có đánh giá nào.