Giới thiệu IC TOP258EG
- TOP258EG là IC nguồn thuộc họ TOPSwitch-HX Family được sản xuất bởi hãng Power Integrations – một trong những hãng sản xuất linh kiện lớn hàng đầu thế giới. TOP258EG được sản xuất nhằm đáp ứng các yêu cầu hiệu quả về mặt chi phí với MOSFET công suất 700V, nguồn dòng điện chuyển mạch điện áp cao, điều khiển PWM, bộ tạo dao động, mạch tắt nhiệt, bảo vệ lỗi và mạch điều khiển khác trên một thiết bị nguyên khối
- Với nhiều tính năng, ưu điểm như trên nên nó là một sự lựa chọn tuyệt vời trong các mạch tử dân dụng, điện tử công nghiệp ngày nay.

Sơ đồ chân TOP258EG

Chức năng từng chân của TOP258EG sẽ được mô tả dưới đây:
- Chân DRAIN (D): Chân DRAIN MOSFET điện áp cao. Dòng điện khởi động bên trong được rút ra từ chân này thông qua nguồn điện áp cao được chuyển mạch. Điểm cảm nhận giới hạn dòng điện bên trong cho dòng xả
- Chân CONTROL (C): Chân đầu vào dòng phản hồi và bộ khuếch đại lỗi để điều khiển chu kỳ nhiệm vụ. Kết nối bộ điều chỉnh shunt bên trong để cung cấp dòng điện phân cực bên trong trong quá trình hoạt động bình thường. Nó cũng được sử dụng làm điểm kết nối cho nguồn cung cấp bypass và tụ điện tự động khởi động lại/bù
- Chân EXTERNAL CURRENT LIMIT (X): Chân đầu vào để BẬT/TẮT điều chỉnh giới hạn dòng điện bên ngoài từ xa và đặt lại thiết bị. Kết nối tới chân SOURCE sẽ vô hiệu hóa tất cả các chức năng trên chân này
- Chân VOLTAGE MONITOR (V): Đầu vào cho OV, UV, chuyển tiếp đường dây với khả năng giảm DCMAX, bảo vệ quá áp đầu ra (OVP), BẬT/TẮT từ xa. Kết nối tới chân SOURCE sẽ vô hiệu hóa tất cả các chức năng trên chân này.
- Chân FREQUENCY (F): Chân đầu vào để chọn tần số chuyển mạch 132 kHz nếu được kết nối với chân SOURCE và 66 kHz nếu được kết nối với chân ĐIỀU KHIỂN.
- Chân SOURCE (S): Kết nối nguồn MOSFET đầu ra để hoàn trả nguồn điện áp cao. Điểm chung và điểm tham chiếu của mạch điều khiển phía sơ cấp.
Sơ đồ khối chức năng IC TOP258EG

- TOP258EG là chip cấp nguồn chế độ chuyển mạch tích hợp giúp chuyển đổi dòng điện ở đầu vào điều khiển thành chu kỳ hoạt động ở đầu ra thoát mở của MOSFET nguồn điện áp cao. Trong quá trình hoạt động bình thường, chu kỳ làm việc của MOSFET nguồn giảm tuyến tính khi dòng điện ở chân ĐIỀU KHIỂN tăng
- Ngoài ba tính năng TOPSwitch đầu cuối, chẳng hạn như khởi động điện áp cao, giới hạn dòng điện theo chu kỳ, mạch bù vòng lặp, tự động khởi động lại và tắt nhiệt, TOP258EG còn tích hợp nhiều chức năng bổ sung giúp giảm chi phí hệ thống , tăng hiệu suất cung cấp điện và tính linh hoạt của thiết kế. Công nghệ CMOS điện áp cao được cấp bằng sáng chế cho phép cả MOSFET điện áp cao và tất cả các mạch điều khiển điện áp thấp được tích hợp hiệu quả về mặt chi phí vào một chip nguyên khối duy nhất
Ứng dụng của TOP258EG
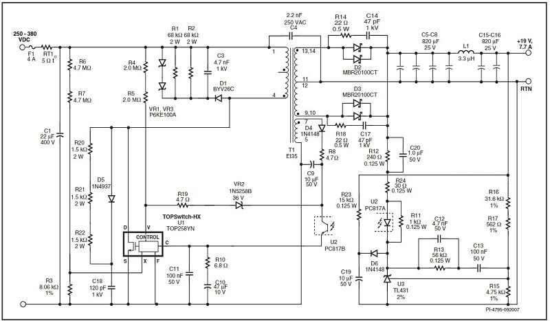
- Mạch hiển thị trong dưới đây cung cấp 150 W (19 V @ 7,7 A) với hiệu suất 84% khi sử dụng TOP258E/TOP258Y từ đầu vào 250 VDC đến 380 VDC. Đầu vào DC được hiển thị, vì thông thường ở mức công suất này, giai đoạn hiệu chỉnh hệ số công suất sẽ diễn ra trước nguồn cung cấp này, cung cấp đầu vào DC. Tụ điện C1 cung cấp khả năng tách cục bộ, cần thiết khi nguồn cung cấp ở xa tụ điện đầu ra PFC chính.
- Cấu trúc liên kết flyback vẫn có thể sử dụng được ở mức công suất này do điện áp đầu ra cao, giữ cho dòng điện cực đại thứ cấp đủ thấp để điốt đầu ra và tụ điện có kích thước hợp lý. Trong ví dụ này, TOP258EG/TOP258YN ở mức giới hạn trên của khả năng cấp nguồn.

Xem thêm: Nhiều sản phẩm IC nguồn khác tại đây
Kích thước IC TOP258EG

Datasheet TOP258EG
Hình ảnh thực tế TOP258EG








Đánh giá
Chưa có đánh giá nào.