IC dao động L4981 là gì?
L4981 là IC cung cấp các tính năng cần thiết để đạt được hệ số công suất rất cao lên tới 0,99. Được hiện thực hóa trong công nghệ BCD 60II, bộ điều chỉnh trước bộ điều chỉnh hệ số công suất (PFC) này chứa tất cả các chức năng điều khiển để thiết kế nguồn cung cấp chế độ hiệu suất cao với mức tiêu thụ dòng điện hình sin.
L4981 có thể dễ dàng sử dụng trong các hệ thống có điện áp nguồn từ 85V đến 265V mà không cần chuyển đổi đường dây. PFC mới này cung cấp khả năng hoạt động ở tần số cố định (L4981A) hoặc tần số điều chế (L4981B) để tối ưu hóa kích thước của bộ lọc đầu vào; cả hai chế độ tần số hoạt động đều hoạt động với bộ điều khiển PLC ở chế độ dòng điện trung bình, duy trì dòng điện hình sin mà không bù độ dốc


Thông số kỹ thuật của IC dao động L4981

Sơ đồ chân của IC L4981

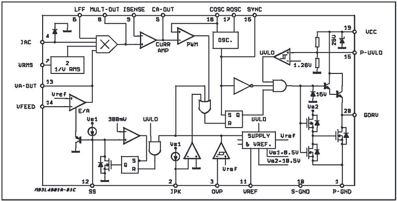
Sơ đồ khối cấu tạo của IC L4981

Mạch ứng dụng của IC L4981: Bộ hiệu chỉnh hệ số công suất L4981 (200W)


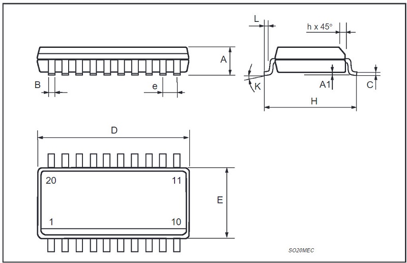
Kích thước IC L4981


Xem thêm: Những sản phẩm IC khác tại đây






Đánh giá
Chưa có đánh giá nào.