Giới thiệu IC LNK302PN
- LNK302PN được thiết kế đặc biệt để thay thế tất cả các nguồn cung cấp điện không cách ly tuyến tính và tụ điện (ống nhỏ giọt) trong phạm vi dòng điện đầu ra dưới 360 mA với chi phí hệ thống bằng nhau trong khi mang lại hiệu suất và hiệu suất năng lượng cao hơn nhiều.
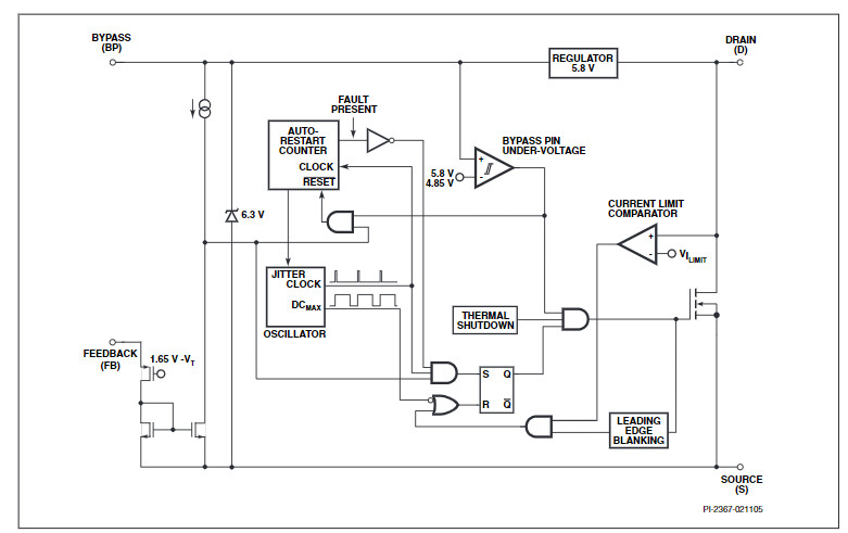
- Các thiết bị LinkSwitch-TN tích hợp MOSFET công suất 700 V, bộ tạo dao động, sơ đồ điều khiển Bật/Tắt đơn giản, nguồn dòng chuyển mạch điện áp cao, dao động tần số, giới hạn dòng theo chu kỳ và mạch tắt nhiệt trên một IC nguyên khối.

Sơ đồ chân IC LNK302PN

Chức năng từng chân của LNK302PN:
- Chân DRAIN (D): Chân kết nối MOSFET nguồn. Cung cấp dòng điện hoạt động bên trong cho cả hoạt động khởi động và hoạt động ở trạng thái ổn định.
- Chân BYPASS (BP): Điểm kết nối cho tụ điện rẽ nhánh bên ngoài 0,1 μF cho nguồn điện 5,8 V được tạo bên trong.
- Chân PHẢN HỒI (FB): Trong khi hoạt động bình thường, chuyển mạch MOSFET nguồn được điều khiển bởi chân này. Chuyển mạch MOSFET bị chấm dứt khi dòng điện lớn hơn 49 μA được đưa vào chân này.
- Chân NGUỒN (S): Chân này là kết nối nguồn MOSFET nguồn. Nó cũng là điểm tham chiếu nền tảng cho các chân BYPASS và FEEDBACK.
Sơ đồ khối chức năng IC LNK302PN

Thông số kỹ thuật LNK302PN

Kích thước IC LNK302PN

Xem thêm : Nhiều sản phẩm IC nguồn khác tại đây.
Datasheet LNK302PN






Đánh giá
Chưa có đánh giá nào.