Giới thiệu IC TOP258PN
- TOPSwitch-HX kết hợp hiệu quả MOSFET công suất 700 V, nguồn chuyển đổi điện áp cao, điều khiển PWM, bộ dao động, mạch ngắt nhiệt, bảo vệ sự cố và mạch điều khiển khác vào một thiết bị nguyên khối.

Đặc trưng và thông số kỹ thuật
- Chi phí hệ thống thấp hơn, tính linh hoạt trong thiết kế cao hơn
- Hoạt động đa chế độ tối đa hóa hiệu quả ở mọi tải
- Trở kháng nhiệt thấp giữa các trường hợp (2 ° C mỗi watt)
- Chiều cao thấp là lý tưởng cho các bộ điều hợp khi không gian bị hạn chế
- Gắn đơn giản bằng kẹp để hỗ trợ sản xuất chi phí thấp
- Mở rộng khoảng cách leo gói từ chân DRAIN đếnchốt liền kề và tản nhiệt
- Không cần tản nhiệt lên đến 35 W khi sử dụng gói P, G và M với điện áp đầu vào phổ quát và lên đến 48 W ở 230 VAC
- Bảo vệ quá áp đầu ra (OVP) được người dùng lập trình cho tắt chốt / không chốt với thiết lập lại AC nhanh chóng
- Cho phép cả cảm biến chính và phụ
- Phát hiện điện áp dưới đường dây (UV) ngăn chặn sự cố khi tắt
- Ngắt quá áp đường dây (OV) mở rộng giới hạn tăng điện áp đường dây
- Giới hạn hiện tại có thể lập trình chính xác
- Chuyển tiếp dòng được tối ưu hóa để loại bỏ gợn dòng
- Tần số 132 kHz (254Y-258Y và tất cả các gói E / L) giảm máy biến áp và kích thước cung cấp điện
- Tùy chọn nửa tần số cho các ứng dụng video
- Rung động tần số làm giảm chi phí bộ lọc EMI
- Tản nhiệt được kết nối với nguồn để có EMI thấp
- Tự động khởi động lại được cải tiến cung cấp <3% công suất tối đa trong ngắn mạch và điều kiện lỗi vòng hở
- Chức năng tắt nhiệt trễ chính xác tự động phục hồi mà không yêu cầu đặt lại
- Khởi động mềm được tích hợp đầy đủ để giảm thiểu căng thẳng khi khởi động
- Rào cản mở rộng giữa DRAIN và tất cả các chân khác cải thiện độ tin cậy của trường
Cấu tạo TOP258PN

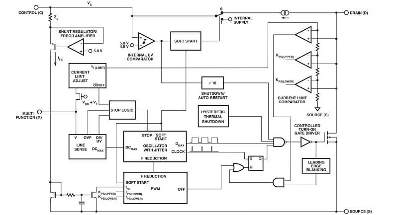
Sơ đồ chân và chức năng các chân

- DRAIN (D) Pin : Chân MOSFET DRAIN nguồn cao áp. Dòng phân cực khởi động bên trong được lấy từ chân này thông qua nguồn dòng điện cao áp được chuyển mạch. Điểm cảm nhận giới hạn hiện tại bên trong cho dòng chảy.
- CONTROL (C) Pin : Lỗi bộ khuếch đại và chân đầu vào dòng phản hồi để điều khiển chu kỳ nhiệm vụ. Kết nối bộ điều chỉnh shunt nội bộ để cung cấp dòng điện phân cực bên trong trong quá trình hoạt động bình thường. Nó cũng được sử dụng làm điểm kết nối cho đường vòng cung cấp và tự động khởi động lại / tụ bù
- SOURCE (S) Pin : Đầu ra kết nối nguồn MOSFET để trả lại nguồn điện áp cao. Sơ cấp mạch điều khiển phía chung và điểm tham chiếu.
- MULTI-FUNCTION (M) Pin : Chân này kết hợp các chức năng của chân OLTAGE MONITOR (V) và chân EXTERNAL CURRENT LIMIT (X) của gói Y thành một chân. Chân đầu vào cho OV, UV, chuyển tiếp dòng với DCMAX.
Kích thước IC

Mạch ứng dụng cơ bản của TOP258PN

Xem thêm: Nhiều sản phẩm IC nguồn khác tại đây






Đánh giá
Chưa có đánh giá nào.