Giới thiệu về IC LNK305PN
- LNK305PN là IC nguồn thuộc họ LinkSwitch-TN được sản xuất bởi hãng Power Integrations – một trong những hãng sản xuất linh kiện lớn hàng đầu thế giới. LNK305PN được thiết kế đặc biệt để thay thế tất cả các nguồn cung cấp điện không cách ly tuyến tính và tụ điện (ống nhỏ giọt) trong phạm vi dòng điện đầu ra dưới 360 mA với chi phí hệ thống bằng nhau trong khi mang lại hiệu suất và hiệu quả năng lượng cao hơn nhiều.
- Nó tích hợp MOSFET nguồn 700 V, bộ tạo dao động, sơ đồ điều khiển Bật/Tắt đơn giản, nguồn dòng chuyển đổi điện áp cao, dao động tần số, giới hạn dòng theo chu kỳ và mạch tắt nhiệt trên một IC nguyên khối.
- Với nhiều tính năng, ưu điểm như trên nên nó là một sự lựa chọn tuyệt vời trong các mạch tử dân dụng, điện tử công nghiệp ngày nay.

Sơ đồ chân LNK305PN

Chân DRAIN (D): Chân kết nối cống MOSFET nguồn. Cung cấp dòng điện hoạt động bên trong cho cả hoạt động khởi động và hoạt động ở trạng thái ổn định.
Chân BYPASS (BP): Điểm kết nối cho tụ điện rẽ nhánh bên ngoài 0,1 μF cho nguồn điện 5,8 V được tạo bên trong.
Chân FEEDBACK (FB): Trong quá trình hoạt động bình thường, việc chuyển mạch MOSFET nguồn được điều khiển bởi chân này. Chuyển mạch MOSFET kết thúc khi dòng điện lớn hơn 49 μA được đưa vào chân này.
Chân SOURCE(S): Chân này là chân kết nối nguồn MOSFET nguồn. Nó cũng là điểm tham chiếu nền tảng cho các chân BYPASS và FEEDBACK.
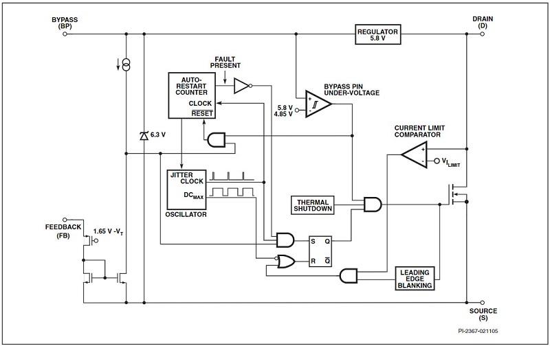
Sơ đồ khối chức năng LNK305PN

- LinkSwitch-TN kết hợp công tắc MOSFET nguồn điện áp cao với bộ điều khiển nguồn điện trong một thiết bị. Không giống như các bộ điều khiển PLC (bộ điều biến độ rộng xung) thông thường, LinkSwitch-TN sử dụng điều khiển BẬT/TẮT đơn giản để điều chỉnh điện áp đầu ra. Bộ điều khiển LinkSwitch-TN bao gồm một bộ tạo dao động, mạch phản hồi (cảm giác và logic), bộ điều chỉnh 5,8 V, mạch hạ áp chân BYPASS, bảo vệ quá nhiệt, dao động tần số, mạch giới hạn dòng điện, xóa cạnh đầu và MOSFET nguồn 700 V . LinkSwitch-TN kết hợp mạch bổ sung để tự động khởi động lại.
Thông số kỹ thuật LNK305PN

Ứng dụng LNK305PN
- Thiết bị và bộ hẹn giờ
- Bộ điều khiển đèn LED và bộ điều khiển công nghiệp
Xem thêm: Nhiều sản phẩm IC nguồn khác tại đây
Kích thước IC LNK305PN



Đánh giá
Chưa có đánh giá nào.