Giới thiệu IC LNK306PN:
LNK306PN được thiết kế đặc biệt để thay thế tất cả các nguồn cung cấp điện không cách ly tuyến tính và tụ điện (ống nhỏ giọt) trong phạm vi dòng điện đầu ra dưới 360 mA với chi phí hệ thống bằng nhau trong khi vẫn mang lại hiệu suất và hiệu suất năng lượng cao hơn nhiều. LNK306PN tích hợp MOSFET nguồn 700 V, bộ tạo dao động, sơ đồ điều khiển Bật/Tắt đơn giản, nguồn dòng chuyển đổi điện áp cao, dao động tần số, giới hạn dòng theo chu kỳ và mạch tắt nhiệt trên một IC nguyên khối. Công suất khởi động và vận hành được lấy trực tiếp từ điện áp trên chân DRAIN, loại bỏ nhu cầu về nguồn cung cấp phân cực và mạch liên quan trong bộ chuyển đổi Buck hoặc Flyback. Mạch tự động khởi động lại được tích hợp đầy đủ trong LNK304-306 giới hạn công suất đầu ra một cách an toàn trong các điều kiện lỗi như đoản mạch hoặc vòng hở, giảm số lượng linh kiện và chi phí bảo vệ tải ở cấp hệ thống. Nguồn cung cấp cục bộ do IC cung cấp cho phép sử dụng bộ ghép quang được phân loại không an toàn hoạt động như một bộ dịch mức để nâng cao hơn nữa hiệu suất điều chỉnh đường dây và tải trong bộ chuyển đổi Buck và Buck-Boost, nếu cần.

Đặc tính kỹ thuật của LNK306PN:
Thay thế ống nhỏ giọt tuyến tính/nắp hiệu quả về chi phí
• Giải pháp chuyển đổi số lượng linh kiện và chi phí thấp nhất
• Tự động khởi động lại được tích hợp đầy đủ để bảo vệ lỗi ngắn mạch và vòng hở – tiết kiệm chi phí linh kiện bên ngoài
• LNK302 sử dụng bộ điều khiển đơn giản hóa mà không cần tự động khởi động lại trong thời gian rất dài chi phí hệ thống thấp
• Hoạt động ở tần số 66 kHz với giới hạn dòng điện chính xác – cho phép cuộn cảm 1 mH có sẵn với chi phí thấp cho dòng điện đầu ra lên tới 120 mA
• Dung sai chặt chẽ và biến đổi nhiệt độ không đáng kể
• Điện áp đánh thủng cao 700 V mang lại khả năng chống đột biến đầu vào tuyệt vời
• Biến động tần số làm giảm đáng kể EMI (~10 dB)
– giảm thiểu chi phí bộ lọc EMI
• Nhiệt độ tắt máy do nhiệt cao (+135 °C tối thiểu)
Sơ đồ chân IC LNK306PN:

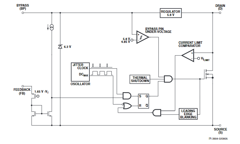
Chức năng từng chân của LNK304DN sẽ được mô tả dưới đây:
- Chân DRAIN (D) : Kết nối cống MOSFET nguồn. Cung cấp dòng điện hoạt động bên trong cho cả hoạt động khởi động và hoạt động ở trạng thái ổn định.
- Chân BYPASS (BP): Điểm kết nối cho tụ điện rẽ nhánh bên ngoài 0,1 mF cho nguồn điện 5,8 V được tạo bên trong.
- Chân PHẢN HỒI (FB): Trong khi hoạt động bình thường, chuyển mạch MOSFET nguồn được điều khiển bởi chân này. Chuyển mạch MOSFET kết thúc khi dòng điện lớn hơn 49 mA được đưa vào chân này.
- Chân SOURCE(S): Chân này là chân kết nối nguồn MOSFET nguồn. Nó cũng là điểm tham chiếu nối đất cho các chân BYPASS và FEEDBACK.
Sơ đồ khối chức năng IC LNK306PN:

Kích thước IC LNK306PN:

Xem thêm: Nhiều sản phẩm IC khác tại đây.




Đánh giá
Chưa có đánh giá nào.