Đặc điểm nổi bật của IC nguồn LNK364PN
Tối ưu hóa để có chi phí hệ thống thấp nhất
- Tự động khởi động lại được tích hợp đầy đủ để bảo vệ ngắn mạch và vòng hở.
- Nguồn cung cấp tự phân cực – tiết kiệm cuộn dây phụ của máy biến áp và độ lệch liên quan các thành phần nguồn cung cấp
- Hiện tượng dao động tần số làm giảm đáng kể EMI
- Đáp ứng các yêu cầu về độ rò HV giữa DRAIN và tất cả các chân khác cả trên PCB và trên gói
- Giải pháp bộ chuyển đổi số lượng thành phần thấp nhất
Tính năng vượt trội so với tuyến tính/RCC
- Bảo vệ tắt nhiệt độ trễ chính xác – phục hồi tự động cải thiện độ tin cậy của trường
- Phạm vi đầu vào phổ quát cho phép vận hành trên toàn thế giới
- Điều khiển BẬT/TẮT đơn giản, không cần bù vòng lặp
- Loại bỏ cuộn dây thiên vị – biến áp đơn giản hơn, chi phí thấp hơn
- ự động khởi động lại giúp giảm 95% công suất được cung cấp trong các điều kiện lỗi ngắn mạch và vòng lặp hở
- Băng thông cao giúp bật nhanh mà không bị vọt lố và đáp ứng tải nhất thời tuyệt vời
Cực kỳ tiết kiệm năng lượng
- Tiêu thụ không tải <300 mW khi không có cuộn dây phân cực ở đầu vào 265 VAC (<50 mW với cuộn dây phân cực)
- Điều khiển BẬT/TẮT mang lại hiệu quả liên tục cho các tải rất nhẹ – lý tưởng đối với các quy định CEC bắt buộc

Ứng dụng IC nguồn LNK364PN
- Bộ sạc/bộ chuyển đổi cho điện thoại di động/không dây, PDA, máy ảnh kỹ thuật số, máy nghe nhạc MP3/âm thanh cầm tay và máy cạo râu
- Vật tư cho các thiết bị, hệ thống công nghiệp và đo lường
Xem thêm: Nhiều sản phẩm IC nguồn khác tại đây
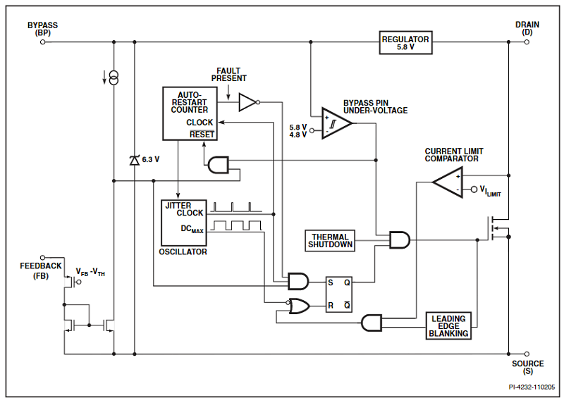
Sơ đồ chân IC LNK364PN

- Chân DRAIN (D): Chân kết nối cống MOSFET nguồn, Cung cấp dòng điện hoạt động bên trong cho cả hoạt động khởi động và hoạt động ở trạng thái ổn định.
- Chân BYPASS (BP): Điểm kết nối cho tụ điện rẽ nhánh bên ngoài 0,1 μF cho nguồn điện 5,8 V được tạo ra bên trong. Nếu sử dụng cuộn dây phân cực bên ngoài, dòng điện vào chân BP không được vượt quá 1 mA
- Chân PHẢN HỒI (FB): Trong quá trình hoạt động bình thường, việc chuyển đổi MOSFET nguồn được điều khiển bởi chân này. Chuyển mạch MOSFET bị vô hiệu hóa khi dòng điện lớn hơn 49 μA được đưa vào chân này
- Chân SOURCE(S): Chân này là chân kết nối nguồn MOSFET nguồn. Nó cũng là điểm tham chiếu nền tảng cho các chân BYPASS và FEEDBACK
Sơ đồ khối chức năng IC LNK364PN

Kích thước LNK364PN

Bảng thông số IC nguồn LNK364PN

Công suất đầu ra LNK364PN



Đánh giá
Chưa có đánh giá nào.