Mô tả IC nguồn LNK500PN
LNK500PN được thiết kế đặc biệt để thay thế bộ chuyển đổi và bộ chuyển đổi RCC/biến áp tuyến tính công suất thấp với chi phí hệ thống bằng hoặc thấp hơn với hiệu suất và hiệu suất năng lượng cao hơn nhiều. LNK500 là phiên bản giá thấp hơn của LNK501 với đặc tính CC đầu ra dung sai rộng hơn. Với hiệu suất lên tới 75% và mức tiêu thụ không tải < 300 mW, LNK500PN có thể tiết kiệm đủ năng lượng cho người dùng cuối qua thiết kế tuyến tính để thanh toán toàn bộ chi phí cung cấp điện trong vòng chưa đầy một năm. IC nguồn này tích hợp MOSFET công suất 700 V, điều khiển xung, khởi động điện áp cao, giới hạn dòng điện và mạch tắt nhiệt trên một IC nguyên khối

Ứng dụng IC nguồn LNK500PN
- Thay thế máy biến áp tuyến tính trong tất cả các ứng dụng 3 W
- Bộ sạc cho điện thoại di động, điện thoại không dây, PDA, máy ảnh kỹ thuật số, thiết bị âm thanh di động/MP3, máy cạo râu, v.v.
- Đồ gia dụng, hàng điện tử và điện tử tiêu dùng…
Xem thêm: Nhiều sản phẩm IC nguồn khác tại đây
Sơ đồ chân LNK500PN

- Chân DRAIN (D): Chân kết nối cống MOSFET nguồn. Cung cấp dòng điện hoạt động nội bộ để khởi động. Điểm cảm nhận giới hạn dòng điện bên trong cho dòng thoát.
- KIỂM SOÁT (C) Chân: Bộ khuếch đại lỗi và chân đầu vào dòng phản hồi cho chu kỳ nhiệm vụ và điều khiển giới hạn dòng điện. Kết nối bộ điều chỉnh shunt bên trong cung cấp dòng điện phân cực bên trong trong quá trình hoạt động bình thường. Nó cũng được sử dụng làm điểm kết nối cho đường rẽ nhánh nguồn và tụ điện tự động khởi động lại/bù.
- Chân NGUỒN (S): Kết nối nguồn MOSFET đầu ra để quay trở lại nguồn điện áp cao. Mạch điều khiển phía sơ cấp chung và điểm tham chiếu.
Kích thước LNK500PN

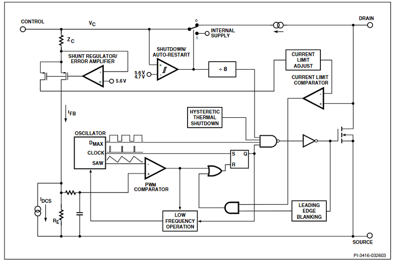
Sơ đồ khối chức năng IC nguồn LNK500PN

Bảng thông số LNK500PN







Đánh giá
Chưa có đánh giá nào.