Mô tả IC nguồn LNK501PN
IC nguồn LNK501PN được thiết kế đặc biệt để thay thế tất cả các bộ chuyển đổi và bộ chuyển đổi RCC/máy biến áp tuyến tính trong phạm vi phổ biến 3 W với chi phí hệ thống bằng hoặc thấp hơn với hiệu suất và hiệu suất năng lượng cao hơn nhiều. LNK501PN giới thiệu cấu trúc liên kết mang tính cách mạng để thiết kế các bộ nguồn chuyển mạch công suất thấp cạnh tranh với tính đơn giản và chi phí thấp của bộ điều hợp tuyến tính, đồng thời tạo ra gói nhỏ hơn, nhẹ hơn và hấp dẫn hơn nhiều khi so sánh với “cục gạch” truyền thống. Với hiệu suất lên tới 75% ở công suất đầu ra 3 W và mức tiêu thụ không tải < 300 mW, có thể tiết kiệm đủ năng lượng cho người dùng cuối qua thiết kế tuyến tính để thanh toán hoàn toàn chi phí cung cấp điện trong vòng chưa đầy một năm.LNK501PN tích hợp MOSFET công suất 700 V, điều khiển xung điện, khởi động điện áp cao, giới hạn dòng điện và mạch tắt nhiệt, trên một IC nguyên khối.

Ứng dụng IC nguồn LNK501PN
- Thay thế biến áp trong tai trong tất cả các ứng dụng ≤3W
- Bộ sạc cho điện thoại di động, điện thoại không dây, PDA, máy ảnh kỹ thuật số, thiết bị âm thanh MP3/cầm tay, máy cạo râu, v.v.
- Đồ gia dụng, hàng điện tử và điện tử tiêu dùng
- Ứng dụng đèn LED dòng điện đầu ra không đổi
- Chế độ chờ TV và các vật dụng phụ trợ khác
Xem thêm: Nhiều sản phẩm IC nguồn khác tại đây
Sơ đồ chân IC LNK501PN

- Chân DRAIN (D): Chân kết nối cống MOSFET nguồn. Cung cấp dòng điện hoạt động nội bộ để khởi động. Điểm cảm nhận giới hạn dòng điện bên trong cho dòng thoát.
- KIỂM SOÁT (C): Bộ khuếch đại lỗi và chân đầu vào dòng phản hồi cho chu kỳ làm việc và điều khiển giới hạn dòng điện. Kết nối bộ điều chỉnh shunt bên trong để cung cấp dòng điện phân cực bên trong trong quá trình hoạt động bình thường. Nó cũng được sử dụng làm điểm kết nối cho đường rẽ nhánh nguồn và tụ điện tự động khởi động lại/bù.
- Chân NGUỒN (S): Kết nối nguồn MOSFET đầu ra để hoàn trả nguồn điện áp cao. Mạch điều khiển phía sơ cấp điểm chung và điểm tham chiếu
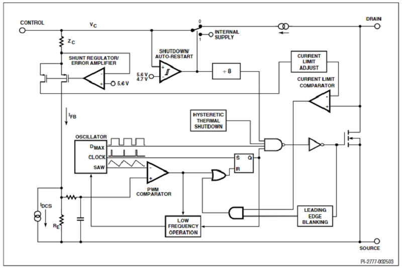
Sơ đồ khối chức năng IC nguồn LNK501PN

Kích thước LNK501PN

Bảng thông số IC LNK501PN







Đánh giá
Chưa có đánh giá nào.