Đặc trưng IC nguồn LNK562PN
Chi phí hệ thống thấp nhất và các tính năng an toàn nâng cao
- Bộ chuyển đổi số lượng thành phần thấp nhất
- Dung sai tham số rất chặt chẽ bằng cách sử dụng công nghệ cắt IC độc quyền và kỹ thuật xây dựng máy biến áp cho phép thiết kế Kẹpless™ – giảm số lượng thành phần/chi phí hệ thống và tăng hiệu quả. Đáp ứng các yêu cầu tiêu chuẩn ngành về bảo vệ quá tải nhiệt – loại bỏ cầu chì nhiệt được sử dụng với tuyến tính máy biến áp hoặc các thành phần bổ sung trong thiết kế RCC
- Biến động tần số làm giảm đáng kể EMI – cho phép cấu hình bộ lọc đầu vào với chi phí thấp
- Đáp ứng các yêu cầu về độ rò HV giữa DRAIN và tất cả các chân khác, cả trên PCB và trên gói
- Máy biến áp E-Shield™ độc quyền loại bỏ tụ điện chữ Y
Hiệu suất vượt trội so với tuyến tính và RCC
- Bảo vệ tắt nhiệt đột ngột – phục hồi tự động cải thiện độ tin cậy của trường
- Phạm vi đầu vào phổ quát cho phép vận hành trên toàn thế giới
- Tự động khởi động lại giúp giảm công suất được cung cấp >85% trong điều kiện ngắn mạch và lỗi vòng lặp hở
- Điều khiển BẬT/TẮT đơn giản, không cần bù vòng lặp
- Cao băng thông cung cấp khả năng bật nhanh mà không bị vọt lố và đáp ứng tải nhất thời tuyệt vời

EcoSmart®– Công nghệ tiết kiệm năng lượng
- Dễ dàng đáp ứng tất cả các quy định về hiệu quả năng lượng toàn cầu mà không cần bổ sung thêm bộ phận nào
- Tiêu thụ không tải <150 mW ở đầu vào 265 VAC
- Điều khiển BẬT/TẮT mang lại hiệu quả liên tục cho các tải rất nhẹ – lý tưởng cho các quy định bắt buộc của CEC
Ứng dụng IC LNK562PN
- Bộ sạc cho điện thoại di động/không dây, PDA, dụng cụ điện, thiết bị âm thanh di động/MP3, máy cạo râu, v.V
- Vật tư dự phòng và phụ trợ
Xem thêm: Nhiều sản phẩm IC nguồn khác tại đây
Sơ đồ chân IC LNK562PN

- Chân DRAIN (D): Kết nối xả MOSFET nguồn cung cấp dòng điện hoạt động bên trong cho cả hoạt động khởi động và trạng thái ổn định.
- BYPASS (BP) Chân: Một tụ điện rẽ nhánh bên ngoài 0,1 μF cho nguồn điện 5,8 V được tạo ra bên trong được kết nối với chân này
- PHẢN HỒI (FB) Chân: Trong quá trình hoạt động bình thường, việc chuyển mạch MOSFET nguồn được điều khiển bởi chân này. Chuyển mạch MOSFET bị vô hiệu hóa khi dòng điện lớn hơn 70 μA chạy vào chân này
- Chân SOURCE(S): Chân này là chân kết nối nguồn MOSFET nguồn. Nó cũng là điểm tham chiếu nối đất cho các chân BYPASS và FEEDBACK
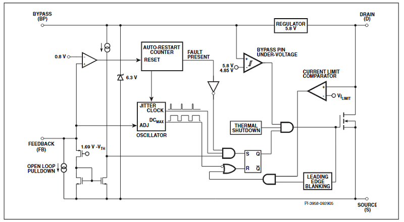
Sơ đồ khối chức năng LNK562PN

Kích thước IC nguồn LNK562PN

Bảng thông số LNK562PN





Đánh giá
Chưa có đánh giá nào.