Đặc điểm IC nguồn LNK616PG
Đơn giản hóa đáng kể bộ chuyển đổi CV/CC
- Loại bỏ bộ ghép quang và tất cả mạch điều khiển CV/CC thứ cấp
- Loại bỏ tất cả mạch bù vòng điều khiển
Tính năng hiệu suất nâng cao
- Bù dung sai điện cảm của máy biến áp
- Bù cho sự thay đổi điện áp đường dây đầu vào
- Bù đắp cho sự thay đổi nhiệt độ thành phần bên ngoài
- Dung sai tham số IC rất chặt chẽ sử dụng công nghệ cắt tỉa
- Biến động tần số làm giảm đáng kể chi phí bộ lọc EMI
- độc quyền
- Tần số chuyển đổi có thể lập trình lên tới 85 kHz để giảm kích thước máy biến áp
Tính năng bảo vệ/an toàn nâng cao
- Bảo vệ tự động khởi động lại giúp giảm nguồn điện cung cấp >95% đối với các lỗi ngắn mạch đầu ra và vòng điều khiển (các bộ phận hở và chập mạch)
- Tắt máy do nhiệt đột ngột – phục hồi tự động làm giảm nguồn điện quay trở lại từ hiện trường
- Đáp ứng các yêu cầu về đường rò điện áp cao giữa DRAIN và tất cả các thiết bị khác ghim cả trên PCB và trên bao bì
Tiết kiệm năng lượng
- Dễ dàng đáp ứng tất cả các quy định về hiệu suất năng lượng toàn cầu
- Mức tiêu thụ không tải dưới 30 mW ở 230 VAC với cuộn dây phân cực bên ngoài tùy chọn
- Điều khiển BẬT/TẮT mang lại hiệu suất không đổi cho đến các tải rất nhẹ – lý tưởng cho các quy định CEC và ENERGY STAR 2.0
- Không có điện trở cảm nhận dòng điện – tối đa hóa hiệu quả

Ứng dụng IC nguồn LNK616PG
- Bộ sạc cho điện thoại di động/không dây, PDA, MP3/thiết bị âm thanh di động, bộ chuyển đổi, trình điều khiển đèn LED, v.v.
Xem thêm: Các sản phẩm IC khác tại đây
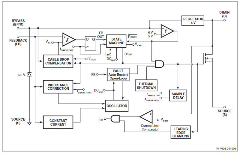
Sơ đồ chân IC LNK616PG

- Chân DRAIN (D): Chân này là kết nối xả nguồn MOSFET. Nó cung cấp dòng điện hoạt động bên trong cho cả hoạt động khởi động và hoạt động ở trạng thái ổn định.
- BYPASS/ĐA CHỨC NĂNG LẬP TRÌNH (BP/M): Chân này có nhiều chức năng: Đây là điểm kết nối của tụ điện rẽ nhánh bên ngoài dành cho nguồn 6 V được tạo bên trong, là lựa chọn chế độ để bù rơi cáp cho dòng LNK61X
- Chân PHẢN HỒI (FB): Trong quá trình hoạt động bình thường, việc chuyển đổi MOSFET nguồn được điều khiển bởi chân này. Chân này cảm nhận điện áp xoay chiều trên cuộn dây phân cực. Đầu vào điều khiển này điều chỉnh cả điện áp đầu ra ở chế độ CV và dòng điện đầu ra ở chế độ CC dựa trên điện áp flyback của cuộn dây phân cực. Mạch điều chỉnh độ tự cảm bên trong sử dụng điện áp chuyển tiếp trên cuộn dây phân cực để cảm nhận điện áp của tụ điện
- Chân SOURCE (S): Chân này được kết nối bên trong với nguồn MOSFET đầu ra để cấp nguồn điện áp cao và mạch điều khiển trở về chung
Sơ đồ khối chức năng LNK616PG

Kích thước IC nguồn LNK616PG

Bảng thông số IC LNK616PG





Đánh giá
Chưa có đánh giá nào.