TNY275GN kết hợp với MOSFET công suất 700 V, bộ tạo dao động, nguồn dòng điện chuyển đổi điện áp cao, giới hạn dòng điện (người dùng có thể lựa chọn) và mạch ngắt nhiệt. IC sử dụng sơ đồ điều khiển BẬT / TẮT và cung cấp giải pháp thiết kế khả thi với chi phí hệ thống thấp và khả năng mở rộng.


Các ứng dụng của IC TNY275GN :
- Bộ sạc / bộ điều hợp cho điện thoại di động / không dây, PDA, kỹ thuật số máy ảnh, MP3 / âm thanh di động, máy cạo râu, vv
- PC dự phòng và các vật tư phụ trợ khác
DVD / PVR và các bộ giải mã hàng đầu có công suất thấp khác
Vật tư cho các thiết bị, hệ thống công nghiệp, đo sáng,
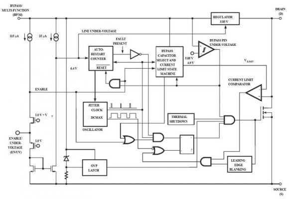
Sơ đồ chân TNY275GN :



Đánh giá
Chưa có đánh giá nào.