Giới thiệu TOP221YN
- Họ TOPSwitch-II thế hệ thứ hai tiết kiệm chi phí hơn và cung cấp một số cải tiến so với họ TOPSwitch thế hệ thứ nhất. Dòng TOPSwitch-II mở rộng phạm vi công suất từ 100W đến 150W cho 100/115/230 VACinput và từ 50W đến 90W cho đầu vào phổ dụng 85-265 VAC. Điều này mang lại lợi thế công nghệ TOPSwitch cho nhiều ứng dụng mới, chẳng hạn như TV, Màn hình, Bộ khuếch đại âm thanh, v.v. . Nhiều cải tiến đáng kể về mạch làm giảm độ nhạy của bố cục bo mạch và chuyển tiếp dòng giờ đây giúp thiết kế trở nên dễ dàng hơn. Tùy chọn gói PDIP 8L tiêu chuẩn giúp giảm chi phí điện năng, các ứng dụng hiệu quả cao. Khung chính bên trong của gói này sử dụng sáu chân của nó để truyền nhiệt từ chip trực tiếp đến bo mạch, giúp loại bỏ chi phí tản nhiệt. , mạch khởi động điện áp cao, mạch bù vòng và mạch bảo vệ sự cố.
Đặc trưng và thông số kỹ thuật
- Chi phí thấp nhất, giải pháp bộ chuyển đổi bộ đếm thành phần thấp nhất
- Chi phí cạnh tranh với các dòng trên 5W
- Tổn thất AC / DC rất thấp – hiệu suất lên đến 90%
- Tích hợp tính năng tự động khởi động lại và giới hạn dòng điện
- Chốt ngắt nhiệt để bảo vệ mức hệ thống
- Triển khai Flyback cấu trúc liên kết, chuyển tiếp, tăng cường hoặc Buck
- Hoạt động với phản hồi sơ cấp hoặc phản hồi quang
- Ổn định ở chế độ dẫn không liên tục hoặc liên tục
- Tab được kết nối nguồn cho EMI thấp
- Tính đơn giản của mạch và công cụ thiết kế giúp giảm thời gian đưa ra thị trường
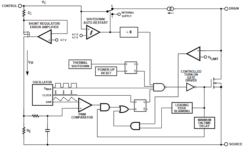
Cấu trúc bên trong

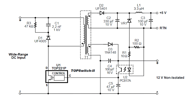
Ứng dụng tiêu biểu

Sơ đồ chân và chức năng các chân

DRAIN : Đầu ra kết nối cống MOSFET. Cung cấp dòng điện phân cực bên trong khi vận hành khởi động thông qua nguồn dòng điện cao áp chuyển mạch bên trong.
CONTROL : Bộ khuếch đại lỗi và chân đầu vào dòng phản hồi để điều khiển chu kỳ nhiệm vụ. Kết nối bộ điều chỉnh shunt bên trong để cung cấp dòng điện xung bên trong trong quá trình hoạt động bình thường. Nó cũng được sử dụng làm điểm kết nối cho đường vòng cung cấp và tự động khởi động lại / tụ bù
SOURCE : Y package – Kết nối nguồn MOSFET đầu ra để trả lại nguồn điện áp cao. Mạch bên sơ cấp chung và điểm tham chiếu P and G package- Mạch điều khiển phía sơ cấp điểm chung và điểm tham chiếu.
SOURCE (HV RTN) : Đầu ra kết nối nguồn MOSFET để trả lại nguồn điện áp cao.
Kích thước IC

Xem thêm: Nhiều sản phẩm IC nguồn khác tại đây
Datasheet TOP221




Đánh giá
Chưa có đánh giá nào.