Giới thiệu TOP224PN
TOP224PN là IC nguồn thuộc Dòng TOPSwitch™-II thế hệ thứ hai tiết kiệm chi phí hơn và cung cấp một số cải tiến so với dòng TOPSwitch thế hệ đầu tiên. Dòng TOPSwitch-II mở rộng dải công suất từ 100W lên 150W cho đầu vào 100/115/230 VAC và từ 50W lên 90W cho đầu vào phổ thông 85-265 VAC. Điều này mang lại lợi thế về công nghệ TOPSwitch cho nhiều ứng dụng mới, ví dụ như TV, Màn hình, Bộ khuếch đại âm thanh, v.v. Nhiều cải tiến mạch quan trọng giúp giảm độ nhạy đối với bố cục bo mạch và chuyển tiếp đường truyền giờ đây giúp thiết kế trở nên dễ dàng hơn nữa.

Sơ đồ chân TOP224PN

Chân DRAIN: Kết nối cống MOSFET đầu ra. Cung cấp dòng điện phân cực bên trong trong quá trình khởi động thông qua nguồn điện áp cao được chuyển đổi bên trong. Điểm cảm nhận dòng điện bên trong.
Chân CONTROL: Bộ khuếch đại lỗi và chân đầu vào dòng phản hồi để điều khiển chu kỳ nhiệm vụ. Kết nối bộ điều chỉnh shunt bên trong để cung cấp dòng điện phân cực bên trong trong quá trình hoạt động bình thường. Nó cũng được sử dụng làm điểm kết nối cho tụ điện bỏ qua nguồn cung cấp và tự động khởi động lại/bù.
Chân SOURCE: Gói YN – Kết nối nguồn MOSFET đầu ra để hoàn trả nguồn điện áp cao. Điểm chung và điểm tham chiếu của mạch phía sơ cấp. Gói PN và GN – Điểm chung và điểm tham chiếu của mạch điều khiển phía sơ cấp.
Chân SOURCE (HV RTN): (chỉ gói P và G)Kết nối nguồn MOSFET đầu ra để trở về nguồn điện áp cao.
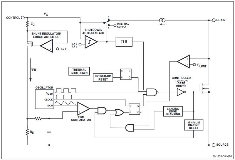
Sơ đồ khối chức năng TOP224PN

Ứng dụng của TOP224P: Sơ đồ nguyên lý của Bộ nguồn TOPSwitch-II đầu vào đa năng 20 W

Kích thước TOP224PN




Đánh giá
Chưa có đánh giá nào.