Giới thiệu IC TOP247
- TOPSwitch-GX sử dụng cấu trúc liên kết đã được chứng minh tương tự như TOPSwitch, tích hợp hiệu quả chi phí năng lượng cao MOSFET, điều khiển PWM, bảo vệ lỗi và mạch điều khiển khác vào một chip CMOS duy nhất. Nhiều chức năng mới được tích hợp để giảm chi phí hệ thống và cải thiện tính linh hoạt của thiết kế, hiệu suất và hiệu quả năng lượng. , chuyển tiếp dòng / giảm DCMAX), giới hạn dòng điện được đặt bên ngoài chính xác, BẬT / TẮT từ xa, đồng bộ hóa với tần số thấp hơn bên ngoài và lựa chọn tần số (132 kHz / 66 kHz). Tất cả các loại gói đều cung cấp các tính năng sau: Soft- bắt đầu, tần số chuyển mạch 132 kHz (tự động giảm khi tải nhẹ), rung tần cho EMI thấp hơn, DCMAX rộng hơn, tắt nhiệt trễ và các gói creepage lớn hơn. Ngoài ra, tất cả các thông số quan trọng (tức là giới hạn dòng điện, tần số, độ lợi PWM) có nhiệt độ chặt hơn và dung sai tuyệt đối để đơn giản hóa thiết kế và tối ưu hóa chi phí hệ thống.

Đặc trưng và thông số kỹ thuật
- Chi phí hệ thống thấp hơn, tính linh hoạt trong thiết kế
- Phạm vi công suất mở rộng cho các ứng dụng công suất cao hơn
- Không yêu cầu bộ tản nhiệt lên đến 34 W khi sử dụng gói P
- Các tính năng loại bỏ hoặc giảm chi phí của các bộ phận bên ngoài
- Khởi động mềm tích hợp đầy đủ để giảm thiểu căng thẳng / vọt lố
- Giới hạn dòng điện chính xác có thể lập trình bên ngoài
- Chu kỳ nhiệm vụ rộng hơn cho nhiều năng lượng hơn, tụ điện đầu vào nhỏ hơn
- Cảm biến đường dây và chân giới hạn dòng điện riêng biệt trên các gói Y / R / F
- Phát hiện điện áp dưới đường dây (UV): không có sự cố khi tắt
- Ngắt quá áp đường dây (OV) mở rộng giới hạn tăng dòng
- Nguồn cấp dòng- chuyển tiếp với chu kỳ làm việc tối đa (DCMAX) giảm loại bỏ gợn dòng và giới hạn DCMAX ở dòng cao
- Rung tần giảm chi phí lọc EMI và EMI
- Quy định về không tải mà không tải giả
- Tần số 132 kHz giảm kích thước máy biến áp / nguồn điện
- Tùy chọn nửa tần số trong các gói Y / R / F cho các ứng dụng video
- Tắt nhiệt trễ để tự động khắc phục lỗi
- Độ trễ nhiệt lớn ngăn bo mạch PC quá nóng
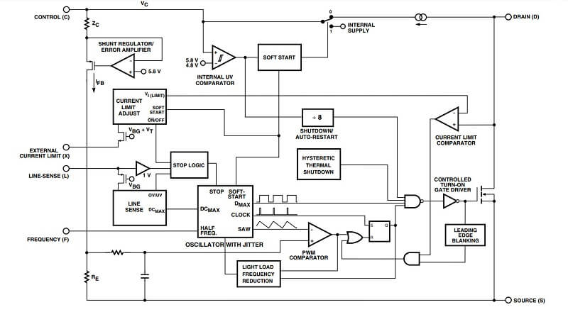
Cấu trúc bên trong

Sơ đồ chân và chức năng các chân

- DRAIN (D) Pin : Ngõ ra MOSFET công suất cao áp. Dòng phân cực khởi động bên trong được lấy từ chân này thông qua nguồn dòng điện cao áp được chuyển mạch. Điểm cảm nhận giới hạn hiện tại bên trong cho dòng chảy.
- CONTROL (C) Pin : Bộ khuếch đại lỗi và chân đầu vào dòng phản hồi để điều khiển chu kỳ nhiệm vụ. Kết nối bộ điều chỉnh shunt nội bộ để cung cấp dòng điện phân cực bên trong trong quá trình hoạt động bình thường. Nó cũng được sử dụng làm điểm kết nối cho đường vòng cung cấp và tự động khởi động lại / tụ bù
- LINE-SENSE (L) Pin : (Y, R or F package only) Chân đầu vào cho OV, UV, chuyển tiếp dòng với giảm DCMAX, BẬT / TẮT từ xa và đồng bộ hóa. Kết nối với chân SOURCE sẽ vô hiệu hóa tất cả các chức năng trên chân này.
- EXTERNAL CURRENT LIMIT (X) Pin : (Y, R or F package only) Chân đầu vào để điều chỉnh giới hạn dòng điện bên ngoài, BẬT / TẮT từ xa và đồng bộ hóa. Kết nối với chân SOURCE sẽ vô hiệu hóa tất cả các chức năng trên chân này.
- MULTI-FUNCTION (M) Pin : (P or G package only) Chân này kết hợp các chức năng của chân LINE-SENSE (L) và EXTERNAL CURRENT LIMIT X của gói Y thành một chân. Chân đầu vào cho OV, UV, chuyển tiếp dòng với giảm DCMAX, điều chỉnh giới hạn dòng điện bên ngoài, BẬT / TẮT từ xa và đồng bộ hóa. Kết nối với chân SOURCE vô hiệu hóa tất cả các chức năng trên chân này và làm cho TOPSwitch-GX hoạt động ở chế độ ba đầu cuối đơn giản (như TOPSwitch-II)
- FREQUENCY (F) Pin : (Y, R or F package only) Chân đầu vào để chọn tần số chuyển mạch: 132 kHz nếu được kết nối với chân nguồn và 66 kHz nếu được kết nối với chân điều khiển. Tần số chuyển mạch được thiết lập nội bộ cho hoạt động 132 kHz cố định trong gói P và G.
- SOURCE (S) Pin : Đầu ra kết nối nguồn MOSFET để trả lại nguồn điện áp cao. Sơ cấp mạch điều khiển phía chung và điểm tham chiếu.
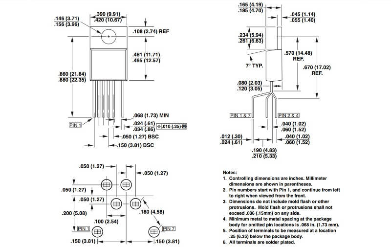
Kích thước IC

Mạch ứng dụng cơ bản của TOP247YN

Xem thêm: Nhiều sản phẩm IC nguồn khác tại đây



Đánh giá
Chưa có đánh giá nào.