Giới thiệu chung LNK363GN
- LNK363GN là IC nguồn thuộc họ LinkSwitch-XT được sản xuất bởi hãng Power Integrations – một trong những hãng sản xuất linh kiện lớn hàng đầu thế giới. LNK363GN được sản xuất nhằm đáp ứng các yêu cầu hiệu quả về mặt chi phí với MOSFET công suất 700 V, bộ tạo dao động, sơ đồ điều khiển BẬT/TẮT đơn giản, nguồn dòng chuyển mạch điện áp cao, dao động tần số, giới hạn dòng theo chu kỳ và mạch tắt nhiệt trên một IC nguyên khối. Công suất khởi động và vận hành được lấy trực tiếp từ chân DRAIN, loại bỏ sự cần thiết của cuộn dây phân cực và mạch điện liên quan.
- Với nhiều tính năng, ưu điểm như trên nên nó là một sự lựa chọn tuyệt vời trong các mạch tử dân dụng, điện tử công nghiệp ngày nay.

Sơ đồ chân LNK363GN

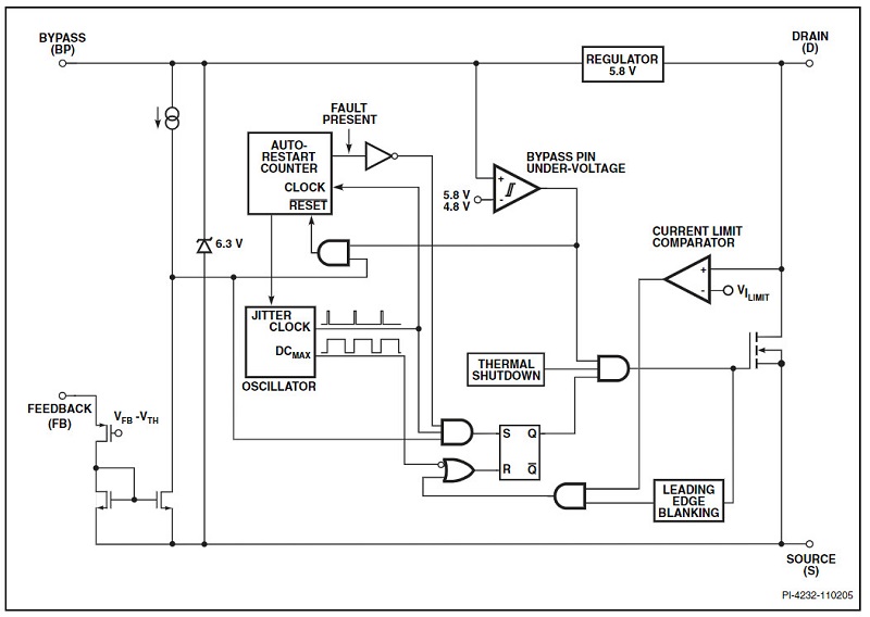
- Chân DRAIN (D): Kết nối xả nguồn MOSFET. Cung cấp dòng điện hoạt động bên trong cho cả hoạt động khởi động và hoạt động ở trạng thái ổn định.
- Chân BYPASS (BP): Điểm kết nối cho tụ điện rẽ nhánh bên ngoài 0,1 μF cho nguồn điện 5,8 V được tạo bên trong. Nếu sử dụng cuộn dây phân cực bên ngoài thì dòng điện vào chân BP không được vượt quá 1 mA.
- Chân FEEDBACK (FB): Trong quá trình hoạt động bình thường, việc chuyển mạch MOSFET nguồn được điều khiển bởi chân này. Chuyển mạch MOSFET bị vô hiệu hóa khi dòng điện lớn hơn 49 μA được đưa vào chân này.
- Chân SOURCE(S): Chân này là chân kết nối nguồn MOSFET nguồn. Nó cũng là điểm tham chiếu nền tảng cho các chân BYPASS và FEEDBACK
Sơ đồ khối chức năng LNK363GN

Thông số kỹ thuật LNK363GN

Ứng dụng LNK363GN
- Bộ sạc/bộ chuyển đổi cho điện thoại di động/không dây, PDA, máy ảnh kỹ thuật số, máy nghe nhạc MP3/âm thanh cầm tay và máy cạo râu
- Vật tư cho các thiết bị, hệ thống công nghiệp và đo lường
Xem thêm: Nhiều sản phẩm IC nguồn khác tại đây
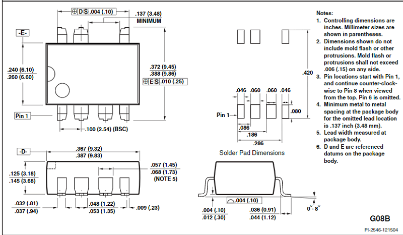
Kích thước LNK363GN



Đánh giá
Chưa có đánh giá nào.