Giới thiệu IC nguồn TOP232P:
- TOPSwitch ™ -FX sử dụng cấu trúc liên kết TOPSwitch đã được chứng minh và chi phí hiệu quả tích hợp nhiều chức năng mới làm giảm chi phí hệ thống và đồng thời cải thiện tính linh hoạt của thiết kế, hiệu suất và hiệu quả năng lượng. Giống như TOPSwitch, MOSFET điện cao áp, điều khiển PWM, bảo vệ lỗi và các mạch điều khiển khác đều được tích hợp vào một Chip CMOS, nhưng có thêm hai thiết bị đầu cuối.Đầu tiên là một chân MULTI-FUNCTION (M), thực hiện có thể lập trình ngắt dòng OV / UV và giảm dòng chuyển tiếp / DCMAX với điện áp đường dây. Có thể sử dụng cùng một ghim để thay thế bên ngoài thiết lập một giới hạn hiện tại chính xác. Trong cả hai trường hợp, ghim này cũng có thể được sử dụng để BẬT / TẮT từ xa hoặc để đồng bộ hóa bộ dao động đến một tín hiệu bên ngoài, tần số thấp hơn. Thứ hai thiết bị đầu cuối được thêm vào là chân FREQUENCY (F) và chỉ khả dụng trong gói Y. Chân này cung cấp tùy chọn nửa tần số khi được kết nối với CONTROL (C) thay vì SOURCE (S). Các tính năng trên các chân mới có thể bị vô hiệu hóa bằng cách rút ngắn chúng tới nguồn, cho phép thiết bị hoạt động trong ba chế độ chuyển đổi công tắc đầu cuối, nhưng với chế độ mới sau các tính năng trong suốt: khởi động mềm, bỏ qua chu kỳ, 132 kHz tần số chuyển mạch, rung tần số, DCMAX rộng hơn, tắt nhiệt từ trễ và độ nhiễu lớn hơn. Ngoài ra, tất cả các thông số quan trọng như tần số, giới hạn hiện tại, PWM đạt được, v.v. có nhiệt độ chặt chẽ hơn và dung sai tuyệt đối so với họ TOPSwitch-II. Giới hạn hiện tại cao hơn độ chính xác và DCMAX lớn hơn, khi kết hợp với các tính năng cho phép khả năng cấp nguồn cao hơn từ 10% đến 15% trên Thiết bị TOPSwitch-FX so với thiết bị TOPSwitch-II tương đương thiết bị cho các điều kiện đầu vào / đầu ra giống nhau.

Đặc trưng và thông số kỹ thuật IC nguồn TOP232P

- Tính năng loại bỏ hoặc giảm chi phí của các thành phần bên ngoài
- Khởi động mềm được tích hợp đầy đủ để giảm thiểu căng thẳng / vọt lố
- Giới hạn hiện tại chính xác có thể thiết lập bên ngoài
- Chu kỳ nhiệm vụ rộng hơn để có nhiều năng lượng hơn, tụ điện đầu vào nhỏ hơn
- Phát hiện điện áp dưới đường dây (UV): không có trục trặc khi tắt
- Ngắt quá áp đường dây (OV) mở rộng giới hạn tăng điện áp đường dây
- Chuyển tiếp dòng với chu kỳ nhiệm vụ tối đa (DCMAX) giảm từ chối gợn sóng và giới hạn DCMAX ở mức cao
- Điện trở đơn đặt ngưỡng OV / UV, giảm DCMAX
- Rung động tần số làm giảm chi phí lọc EMI và EMI
- Quy định về không tải mà không tải giả
- Tần số 132 kHz giảm kích thước máy biến áp / nguồn điện
- Tùy chọn nửa tần số cho các ứng dụng video
- Tắt nhiệt từ trễ để phục hồi tự động
- Độ trễ nhiệt lớn giúp bo mạch PC quá nóng
- Khả năng BẬT / TẮT từ xa chủ động bật và tắt chủ động
- Có thể đồng bộ hóa với tần số thấp hơn
- Bỏ qua chu kỳ giúp giảm mức tiêu thụ không tải
- Giảm tiêu thụ ở chế độ tắt từ xa
- Tùy chọn nửa tần số cho chế độ chờ hiệu quả cao
- Cho phép tắt máy / đánh thức qua mạng LAN / cổng đầu vào
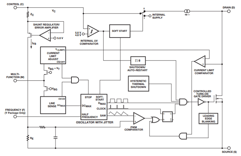
Cấu trúc bên trong IC nguồn TOP232P

Sơ đồ chân và chức năng các chân IC nguồn TOP232P

- DRAIN (D) : Ngõ ra MOSFET nguồn điện cao áp. Nội bộ khởi động dòng phân cực được rút ra từ chân này thông qua một chuyển mạch nguồn dòng điện cao áp. Điểm cảm nhận giới hạn hiện tại bên trong cho dòng chảy.
- CONTROL (C) Pin : Bộ khuếch đại lỗi và chân đầu vào dòng phản hồi cho chu kỳ nhiệm vụ điều khiển. Kết nối bộ điều chỉnh shunt nội bộ để cung cấp dòng điện trong quá trình hoạt động bình thường. Nó cũng được sử dụng như điểm kết nối cho đường vòng cung cấp và tự động khởi động lại / tụ bù.
- MULTI-FUNCTION (M) Pin : Chân đầu vào cho OV, UV, chuyển tiếp dòng với giảm DCMAX, giới hạn dòng điện đặt bên ngoài, BẬT / TẮT từ xa và đồng bộ hóa. Kết nối với chân SOURCE sẽ vô hiệu hóa tất cả các chức năng trên chân này và làm cho TOPSwitch-FX hoạt động trong ba thiết bị đầu cuối đơn giản (như TOPSwitch-II).
- FREQUENCY (F) Pin : (Y package only) Chân đầu vào để chọn tần số chuyển mạch: 132 kHz nếu được kết nối với chân SOURCE và 66 kHz nếu được kết nối với chân điều khiển. Tần số chuyển mạch được đặt nội bộ cho 132 kHz chỉ hoạt động trong gói P và G.
- SOURCE (S) Pin : Kết nối nguồn MOSFET đầu ra cho nguồn điện cao áp trở lại. Sơ cấp mạch điều khiển chung và tham chiếu.
Kích thước IC nguồn TOP232P

Ứng dụng cơ bản của TOP232P

Xem thêm các IC nguồn khác tại đây




Đánh giá
Chưa có đánh giá nào.